ул.Симферопольская
дом 5, офис 9
Корзина
Корзина пуста
Какой индикатор скрытой проводки выбрать: 4 параметра. Индикатор для скрытой проводки
устройство и схемы детекторов для обнаружения электропроводки
Осуществляя ремонтные работы на объектах, часто сталкиваются с трудностями определения мест пролегания электропроводки. В первую очередь это связано с её скрытостью за слоем штукатурки или бетонными основаниями. Найти её месторасположение, не разрушая слой защиты, поможет индикатор скрытой проводки. Такой прибор можно не только приобрести в специализированных торговых точках, но и выполнить самостоятельно.
Содержание материала
Принцип действия и виды устройств
Индикаторы проводки в стене относятся к измерительным приборам. По-другому их называют: детекторы, искатели, определители или сигнализаторы. Существуют различные методики поиска заложенной электросети. В зависимости от них выпускаются различного принципа действия устройства. Единственно, что объединяет различного вида приборы, это их сигнализационные свойства. При фиксации определённого типа сигнала они обязаны оповестить пользователя о его обнаружении.

Также рекомендуем прочитать:
Несложные устройства определения скрытой проводки работают по принципу металлоискателя, регистрируя скрытые металлические элементы. Сложнее приборы обладают другими свойствами, позволяя установить место провода находящегося под напряжением, так и отключённого от него.
Сигнализаторы проводки разделяются по принципу своей работы на следующие типы:
- определяющие электростатический сигнал;
- обнаруживающие электромагнитные колебания;
- работающие по аналогии с детекторами металлов;
- комбинированные.
В зависимости от своей функциональности и точности показаний различается и цена на приборы регистрации. К дополнительным возможностям устройств относится вид индикации и удобность использования. В качестве индикаторов применяются жидкокристаллические экраны или светодиодные столбики, а также звукооповещение. К удобствам использования относят: автоматическую калибровку, таймер отключения, простоту управления, габариты, и вес.
Электростатический детектор
Устройства такого типа используют в работе регистрацию излучения электромагнитного поля образованного вокруг проводника тока, который находится под напряжением. Такой подход является самым распространённым способом детектирования скрытой проводки. Недостаток такого метода в том, что при повреждённой или обесточенной проводке использовать прибор бесполезно. Также при работе возникает сложность в его настройке.
Все электростатические детекторы оборудуются подстройкой уровня восприимчивости сигнала. При малом уровне вероятность нахождения глубоко проложенного провода низкая, а при наибольшем возможны ложные срабатывания. А также наличие металлизации в исследуемом объекте и повышенная влажность приводит к искажениям результата измерений из-за их экранирующих свойств.
Электромагнитный прибор
Это такой вид прибора, принцип действия которого основан на обнаружении электромагнитного излучения, возникающего в проводнике тока. Такое устройство состоит из датчика, антенны и усиливающей схемы. Недостатками бытовых приборов является слабая способность к восприимчивости электромагнитного поля. Для хорошей работы такого устройства необходима нагрузка на линию электропередачи минимум один киловольт. Таким образом, использование его в быту неэффективно.
Часто такие приборы оборудованы ЖК-экраном, на которые выводятся результаты измерения электрического поля и напряжённости магнитного поля, а частота излучения звукового сигнала сообщает об удалённости от проводника. Достоинством прибора является высокая точность полученных результатов, а недостатки те же, что и у электростатического детектора. При этом основным является невозможность обнаружить кабель при его обрыве.
Использование металлоискателя
Такой искатель, направленный на обнаружение металлических элементов, из всех видов устройств отличается простотой действия, но и наименьшей эффективностью нахождения.

Работа металлоискателя построена на использование генератора, который возбуждает колебания в катушке индуктивности определённой частоты. Магнитный поток, проходя через катушку, создаёт на ней электродвижущую силу (ЭДС). Если провод попадает в поле действия катушки, то на её выходе наводится электрический сигнал. Чем ближе провод находится к катушке, тем больше величина наведённого сигнала. Этот уровень сигнала усиливается в приборе и сравнивается с опорным напряжением, выставленным в устройстве. По результатам сравнения формируются импульсы разной длительности, поступающие на звуковую часть.
Главным преимуществом такого типа поиска является возможность находить кабель без его подключения к сети. Однако именно такого типа приспособления сложны в изготовлении своими руками. К их недостаткам относится то, что устройство реагирует на любой металлизированный элемент в стене, будь то арматура, гвоздь или другой предмет подобного типа.
Характеристики и выбор сигнализатора
Если нет желания собрать схему искателя скрытой проводки своими руками, то перед тем как отдать предпочтение тому или иному устройству, потребуется определиться в предъявляемых к нему требованиях.
Перед покупкой следует изучить характеристики прибора и узнать, насколько удобно будет им пользоваться. Для этого лучше всего почитать отзывы пользователей на специализированных форумах. Стоимость приборов с одинаковыми характеристиками может существенно различаться по цене. В первую очередь, это связано с именем производителя. Выбирая устройство от известного бренда, можно рассчитывать на соответствие заявленных функций к действительным.
Основные параметры индикаторов
Кроме способа обнаружения проводки, при выборе обращается внимание на возможности аппарата и присутствие на изделие сертификации. При выборе устройства, необходимого для поиска не только проводки, но и пластика или дерева, отдать предпочтение следует комбинированной модели. Основными характеристиками приборов считают:
- вид обнаруживаемых материалов;
- наибольшая глубина регистрации залегания элементов;
- применяемый источник питания;
- скорость срабатывания;
- дополнительные функции.
Источником питания могут служить как аккумуляторные батареи, так и гальванические батарейки. Наиболее распространено питание от элемента «КРОНА», имеющее напряжение девять вольт.
В качестве дополнительных возможностей используется удобство индикации как звукового, так и светового типа, а также наличие лазерного уровня, чехла, таймера отключения при бездействии, автоматической калибровки и т. п.
Популярные производители
Сигнализаторы проводки выпускают компании, находящиеся в различных частях света: Европы, Азии, США. Наиболее известными являются те, что занимаются производством различной измерительной техники. Такими лидерами, зарекомендовавшими себя с наилучшей стороны, являются:
Bosch. Производитель из Германии производит простые и надёжные устройства обнаружения электрических проводов и объектов, изготовленных из разного материала. Часто их продукция содержит LED-индикатор, совмещённый со звуковой сигнализацией. Мощности производства бытового класса находятся на территории Китая, а профессионального в Германии.- Einhell. Штаб-квартира находится в Германии, но всё производства детекторов перенесено в Китай. Отличаются удобством расположения в руке и надёжностью. Наименьший срок гарантии на их продукцию составляет 24 месяца.
- Laserliner. Эта компания является частью корпорации немецкого концерна Umarex и специализируется на выпуске лазерного измерительного инструмента. Компания старается использовать в своих моделях новейшие разработки, появляющиеся в измерительной технике.
- Stanley. Приборы американской фирмы выпускаются в нестандартном дизайне, что не мешает им демонстрировать приемлемое качество при измерениях. Основным достоинство по сравнению с другими компаниями является наличие в приборах всевозможных дополнительных функций, и это всё при низкой цене. Выпускает технику бытового класса.
- Topex. Польский производитель, выпускающий продукцию среднего класса по невысокой цене. Производство обнаружителей проводки находится в Китае. Хотя устройство и надёжное, но в среднем на продукцию даётся гарантия один год.
Таким образом, чтобы снизить себестоимость товара, многие производители перенесли мощности по производству устройств в Китай. Но это совсем не значит, что изделия, выпущенные на заводах Китая, уступают продукции, произведённой в странах Европы, так как компании с именем следят за соблюдением технического процесса на всех стадиях изготовления.
Конструкции устройств поиска электропроводки
Принципиальные схемы промышленных устройств содержат в своих конструкциях датчики восприимчивости различного вида сигнала, аналого-цифровые преобразователи, усилительные элементы и индикаторы.
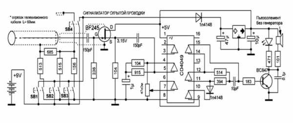
Например, наиболее популярной к повторению является схема детектора скрытой проводки «Дятел».

Принцип действия изделия основан на определении электростатической индукции в электрическом поле переменной величины. Такое поле неизменно возникает вокруг проводника, по которому протекает ток. Индикатор регистрирует напряжение в цепи переменного тока с рабочим напряжением 380 вольт.
В качестве основного элемента используется микросхема CD4049, состоящая из шести буферных инверторов (входов), каждый из которых выполняет логическую функцию НЕ. В качестве коммутационного ключа для прохождения звукового сигнала используется биполярный транзистор n-p-n. Кнопками включения SB выбирается диапазон чувствительности от нуля до 100 см. Антенна выполняется из коаксиального кабеля с волновым сопротивлением 75 Ом.
Схема собирается на печатной плате, при попадании антенны в поле действия поля принятый сигнал усиливается полевым транзистором и попадает на вход микросхемы. На другом её выходе сигнал инвертируется и его уровень открывает транзистор. Вместе с этим импульсы поступают на светодиод и пьезоэлемент (пищалку). Такое устройство, кроме нахождения кабелей, может определять правильность фазирования, исправность предохранителей, наличие полей на различных объектах, и всё это бесконтактным способом.
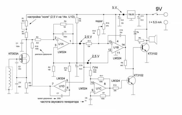
Простая схема для повторения
При самодельной сборке необязательно использовать интегральные микросхемы и сложные радиоэлементы. Собрать детектор проводки своими руками, содержащий минимум деталей, можно по следующей схеме:
Такой искатель проводки в стене использует возможности включения полевого транзистора КП103И, характеризующегося высокой чувствительностью. Когда затвор мосфета находится в области воздействия электромагнитного поля, то его сопротивление уменьшается, при этом открываются биполярные транзисторы и светодиод зажигается. При необходимости КТ203 можно заменить на КТ361.
В качестве усилительной антенны подойдёт любой экранированный проводник длиной от 5 до 10 сантиметров. Если глубина залегания проводки небольшая, антенну можно не использовать, а сигнал детектировать на саму ногу полевика.
Схема металлодетектора
Кроме электростатических схем широко используются металлодетекторы. Устройство на основе такого детектора характеризуется компактностью и может определить местоположение металлических элементов при поиске. Такой прибор называется пинпоинтером, он не обладает высокой чувствительностью, но довольно точно определяет место залегания. Самостоятельно изготовить такое изделие начинающему радиолюбителю будет сложно.

Питание детектора происходит от батареи типа «КРОНА». Катушки могут быть выполнены любой конструкции. Ферритовый стержень изготавливается диаметром 8 мм и длиной 90 мм, на него наматываются 200 витков в один слой провода диаметром 0,25 мм. Плоская катушка выполняется толщиной 2,0 мм с 250 витками провода диаметром 0,18 мм. Она изготавливается из очищенной от меди пластины текстолита. Кольцо имеет диаметр 40 мм с намотанными 150 витками проводом 0,14 мм.
Стабилизатор 78L05 может быть заменён на любого типа с напряжением стабилизации 5 вольт. Заменить транзисторы КТ3102 можно любыми подобного вида, звуковой излучатель используется с сопротивлением катушки не менее 100 Ом. Светодиод любой сверхъяркий. Конденсаторы C2 и C3 плёночные, остальные конденсаторы могут быть любого типа. С помощью регулятора регулируется чувствительность. Такая схема собирается на плате текстолита и не требует сложных настроек.
pochini.guru
Искатель скрытой проводки своими руками

Иногда проблема поиска скрытой проводки во время ремонта квартиры становится настоящим мучением. Чтобы избежать этого, необходимо, чтобы в вашем домашнем наборе инструментов имелся обнаружитель скрытой в стене проводки. Такие приборы имеются в свободной продаже, но если вы любите создавать самодельные устройства и не хотите тратить деньги на покупку заводского изделия, то можете собрать аппарат, который поможет вам узнать при необходимости, где проходит замурованная проводка, самостоятельно. Из этого материала вы узнаете, что такое искатель скрытой проводки, какие разновидности этих приборов существуют и как можно сделать такой детектор своими руками.
Разновидности искателей проводки
Существует четыре типа этих приборов, отличающихся друг от друга по принципу действия. Каждый из них обнаруживает скрытую электропроводку в стене по различным физическим параметрам, и называются они соответственно:
- Электростатические. Работа их основывается на поиске электрического поля, которое создается напряжением. Такая конструкция наиболее проста, и ее несложно сделать в домашних условиях.
- Электромагнитные. Такие устройства определяют магнитное поле, которое создается потоком электронов в проводке.

- Индуктивные металлодетекторы. Эти приборы создают электромагнитное поле сами, и по возникшим в нем изменениям обнаруживают металл обесточенных кабелей.
- Комбинированные заводские приборы. Это самые лучшие, чувствительные и точные аппараты, использующиеся для профессиональных работ, но и цена их, по сравнению с прочими разновидностями детекторами проводки, наиболее высока.
Искатель скрытой в стене проводки нередко встраивается в схему многофункциональных приборов, предназначенных для обслуживания электрических сетей. Самым известным из них является «Дятел». Этот аппарат сочетает в себе несколько полезных устройств одновременно.
Разновидности устройств для поиска скрытой проводки и их тестирование на видео:
Как найти электропроводку в стенах с помощью индикатора напряжения?
Определить, где проходит скрытая проводка, проще всего с помощью улучшенного индикатора напряжения (звуковой отвертки). Это устройство обладает автономным питанием, кроме того, в его составе имеется звуковой оповещатель и средство усиления сигнала.
Если у вас есть такой инструмент, то вам незачем делать индикатор скрытой проводки самостоятельно или вносить какие-то изменения в схему устройства. Обнаружить скрытую электропроводку с его помощью совсем несложно.

Просто пройдите наконечником этой отвертки, приложив к нему палец, по стене. Инструмент среагирует на электромагнитные импульсы, излучаемые электропроводкой, и оповестит вас звуком о нахождении места, где они присутствуют.
Сборка искателя проводки с полевым транзистором
Проще всего собрать самостоятельно детектор скрытой проводки, в схеме которого имеется полевой транзистор. Принцип действия этого аппарата основан на регистрации электрического поля.
Для сборки такого определителя не нужно быть профессионалом, достаточно обладать минимальными электротехническими знаниями.
В этой схеме соединяются следующие элементы:
- Полевой транзистор (КП103, КП303).
- Динамик с показателем сопротивления 1,6-2,2 кОм. Подойдет деталь от стационарного телефонного аппарата.
- Элемент питания (1,5-9 В).
- Выключатель.
- Соединительные кабели.
Сборка схемы производится методом пайки. В качестве корпуса для смонтированного устройства можно использовать простую пластиковую емкость небольшого объема.
На видео пример сборки самодельного искателя проводки:
Необходимо учитывать, что полевой транзистор легко подвергается электростатическому пробою. Поэтому при подсоединении его к схеме нельзя притрагиваться пальцами к выводам.

Кроме того, пинцет и паяльник должны быть заземлены.
Обнаружитель с полевым транзистором: порядок работы
Прибор функционирует по следующему принципу. Электрическое поле, воздействующее на n-p переход, приводит к изменению толщины последнего, в результате чего меняется и его проводимость. Так как изменение электрического поля совпадает с сетевой частотой (50 Гц), при приближении к проводке из динамика будет доноситься нарастающий гул. Чтобы не спутать выводы полевого транзистора, необходимо проверить их маркировку.
Желательно, чтобы корпус транзистора был металлическим, соединенным с затвором, который выполняет в этой схеме функцию управляющего вывода. Корпусная часть будет играть роль приемной антенны, улавливающей излучаемый проводкой сигнал.
Собрать по этой схеме искатель скрытой в стене проводки не сложнее, чем простейшую электроцепь, которую составляют школьники на уроках физики, поэтому такая работа вряд ли вызовет затруднения даже у неопытного мастера.
Чтобы процесс определения существующей в стене проводки отображался визуально, подключите стрелочный прибор параллельно электрической цепочки исток-сток. В составе индикатора должен иметься балластный резистор. Номинал элемента сопротивления может колебаться от 1 до 10 кОм.

По мере закрывания транзистора, происходящего при приближении его к электропроводке, будет заметен рост показаний индикатора. Это будет свидетельствовать о том, что в кабелях, находящихся внутри стены, присутствует напряжение, а значит, и электрическое поле.
Обнаружение проводки в стене по электромагнитному излучению
Другая разновидность самодельного искателя электрической проводки – миллиамперметр, соединенный с катушкой индуктивности, обладающей высоким сопротивлением. Последнюю можно изготовить самостоятельно в дугообразной форме. Также в качестве ее можно использовать первичную трансформаторную обмотку, убрав часть магнитопровода.
Этот измеритель не нуждается в питающем элементе – входящая в его состав катушка индуктивности будет способствовать появлению переменного тока, и миллиамперметр покажет его наличие.
Нередко роль приемной антенны играет звукосъемная головка, снятая со старого магнитофона, которую в целях облегчения поиска подключают с помощью экранированного провода. Частота звуковых вибраций в этом случае также будет равна 50 Гц, а на интенсивность доносящегося из динамика гула будет влиять величина силы тока, проходящего по проводам, и расстояние от искателя до проводки.

Улучшенные самодельные определители
Высокой избирательностью и чувствительностью обладают устройства для поиска проводки, собранные на основе биполярных транзисторов, а также операционных усилителей, в состав которых входят детали логических микросхем.
Для изготовления аппарата по этим схемам нужно хотя бы на базовом уровне разбираться в радиоделе, чтобы понимать, как используемые элементы взаимодействуют между собой.
Существует два основных принципа, по которым работают эти приборы:
- Использование силы магнитного поля, создаваемого проводкой. В соответствии с ней меняется звуковой тон оповещателя, а также частота видимого сигнала. Приемный элемент такого устройства является компонентом схемы управления частотой вырабатывающего электрические импульсы одновибратора (мультивибратора). Этот детектор может быть собран на основе операционного, логического чипа, или же биполярных транзисторов.
- Усиление сигнала звукового оповещателя с одновременным отклонением стрелки указателя. В этом случае усовершенствуется схема, основой которой является полевой транзистор либо антенна приема. Роль последней играет катушка индуктивности с прибавлением повысительных каскадов.

Хотя изготовить такой определитель не очень сложно, его работа сопряжена с определенными минусами. К ним относится, во-первых, узкий диапазон обнаружения скрытой электропроводки, а во-вторых, необходимость присутствия напряжения в кабелях.
Поиск обесточенных проводов
Для нахождения кабелей в стенах, имеющих большую толщину или состоящих из очень плотного материала (например, железобетона), при невозможности подать напряжение на них следует воспользоваться точным детектором, функционирующим по принципу металлоискателя.
Такие устройства имеют сложную конструкцию, и изготовление хорошего искателя возможно только в том случае, если вы профессионально разбираетесь в радиотехнике, а также располагаете измерительным оборудованием и всеми элементами, нужными для сборки цепи. Кроме того, такая работа неоправдана с экономической точки зрения. Если же у вас нет должного опыта и элементной базы, лучше приобрести в магазине какой-нибудь из популярных и проверенных приборов, например, BOSCH или «Дятел».
Поиск скрытых проводов с помощью Android
Знаете ли вы, что если у вас есть планшетный компьютер или хотя бы смартфон с Android, то вы можете обнаруживать проводку в стене с его помощью? Для этого нужно, чтобы на устройстве было установлено соответствующее ПО, скачать которое можно в приложении GooglePlay.

Эти девайсы оборудованы встроенным модулем, функционирующим как навигационный компас. Установка нужной программы позволяет пользоваться им, как металлоискателем. Конечно, если вы ищете зарытый в земле клад, Android будет бесполезен, но вот находить с его помощью спрятанные в стене кабели вполне реально, если они не находятся слишком глубоко в ее толще.
Наглядно принцип работы устройства на видео:
Для поиска проводов в стенах, имеющих большую толщину, а также в панелях из железобетона, пользоваться девайсом на базе Android не имеет смысла. В этом случае обойтись без профессионального металлоискателя не получится.
Заключение
Теперь вы знаете, что такое детектор электропроводки, какими бывают типы этих устройств и по какому принципу они работают, а также как изготовить искатель скрытой в стене проводки своими руками. Если вы интересуетесь радиотехникой и любите собирать электрические схемы самостоятельно, вас наверняка заинтригует возможность сделать столь интересный прибор. Если же сборка электроцепей не является вашим хобби, то вы сможете приобрести такой обнаружитель в специализированном магазине.
yaelectrik.ru
прибор для определения проводки в стене
Скрытая проводка хороша во всех отношениях! Она надежно защищена от повреждений, практически не нуждается в обслуживании и не портит внешний вид интерьера помещения. Но у скрытой проводки есть все-таки один недостаток! Если отсутствует проект электрификации помещения, что характерно для зданий старой постройки, то невозможно понять, где проложены кабеля и провода. В этом случае могут возникнуть проблемы как при ремонте самой электрической проводки, так и всего помещения в целом. Процедура штробления или сверления стен может привести к повреждению электропроводки, что сами понимаете не очень хороший вариант развития событий.
Что же делать, если монтажный план скрытой разводки электрической сети объекта отсутствует, а ремонтные работы необходимо выполнить. Все довольно просто! Восстановить схему электрификации помещения или определить место где можно безбоязненно просверлить в стене отверстие можно. В этом случае следует использовать специальные электронные устройства — индикаторы скрытой проводки. Их можно называть по-разному: детекторы, определители или индикаторы, но суть одна! Эти приборы позволяют найти, где замурован в конструкции объекта кабель или провод. Вам достаточно провести устройством по стене, полу или потолку и оно просигнализирует, где уложена электропроводка.

Сами детекторы скрытой проводки — это малогабаритные электронные переносные приборы, которые кроме основной функции определения местонахождения электрических проводов, могут быть наделены различными дополнительными опциями. Эта универсальность индикатора позволяет потребителю решать различные задачи. Устройство будет полезно как профессиональным электрикам, так и всем, кто проводит ремонтные работы в различных помещениях. В настоящее время рынок может предложить потребителю несколько типов определителей скрытой проводки, различающихся по принципу действия.
Виды детекторов скрытой проводки
При изготовлении современных индикаторов скрытой проводки используются различные физические принципы функционирования, а также их комбинации. Учитывая этот фактор всю группу таких приборов можно разбить на четыре основные категории, которые производятся в промышленном масштабе. Ниже в статье представлены эти виды детекторов с краткими общими характеристиками.

- Электростатические. Для обнаружения электропроводки такие приборы оснащены датчиками, реагирующими на остаточное электростатическое поле. Они относятся к категории самых дешевых и простых устройств, с высокой точностью определения местоположения провода до 1 см от его оси и глубиной залегания до 6 см. Но такие индикаторы способны обнаружить электропроводу, только если она находится под напряжением, что является существенным недостатком. Ко всему прочему, данный прибор перестает нормально функционировать при высокой влажности и наличии рядом с проводкой металлических конструкций. Для квартиры электростатический детектор скрытой электропроводки подходящий вариант, но если работы будут выполняться в других помещениях, он вряд ли будет эффективен.
- Электромагнитные. Этот вид приборов дает более качественный результат, чем электростатические индикаторы. Электромагнитные определители скрытой электрической проводки способны определить ее залегание на большой глубине, независимо от влажности помещения и наличия инородных металлических предметов в области поиска. Но главный недостаток электростатических индикаторов, невозможность определения обесточенной разводки, в этих устройствах сохраняется. К тому же для эффективной работы электромагнитных детекторов необходимо чтобы сеть была загружена бытовыми приборами мощностью не менее 1 кВт. Если этот параметр будет меньше, то результаты поиска проводки могут быть искажены до неприемлемых показаний.

- Металлоискатели. Такие детекторы скрытой электрической проводки отлично подходят для поиска обесточенных проводов, независимо от влажности в помещении и глубины залегания. Дают точный результат поиска, но также имеют недостатки. Любой металлоискатель будет реагировать на инородные металлические предметы, находящиеся в области поиска. Будь то гвоздь, шуруп или арматура прибор обязательно оповестит потребителя о его наличии, что делает поиск электропроводки затруднительным. К тому же металлодетектор не отреагирует на наличие напряжения в сети, что тоже является недостаткам. Но такие приборы обладают одним существенным достоинством! Они могут определять какой металл перед ними, цветной или черный.
- Комбинированные. Эти приборы для поиска скрытой проводки лишены недостатков всех вышеперечисленных детекторов. Комбинации электростатического, электромагнитного и металлодетекторного принципа поиска электрических сетей позволяют точно определить, где находится электропроводка независимо от внешних факторов. С их помощью также можно понять обесточен кабель или нет. На сегодняшний день универсальные искатели проводки в стенах и других конструктивных элементах зданий — это самые популярные приборы, хотя и стоят они дороже других видов. Одной из разновидностей комбинированных индикаторов являются мультидетекторы, которые позволяют найти не только скрытую электропроводку, но и отыскать в стенах пластиковые и деревянные конструкции.

Следует заметить, что разные по цене приборы поиска скрытой электропроводки существенно различаются по своим функциональным возможностям. Дорогие модели гарантированно обеспечат глубокое сканирование с предсказуемым положительным результатом, а вот дешевые приборы могут подвести потребителя, хотя во многих случаях и их будет достаточно для качественного выполнения работ!
Рекомендации по выбору детекторов скрытой проводки
Сначала рассмотрим основные и второстепенные функции данных приборов, так как их наличие или отсутствие существенно влияют на выбор необходимого устройства. К основным функциям индикаторов скрытой проводки можно отнести следующие возможности таких приборов:
- поиск и определение местонахождения скрытой электрической проводки;
- фиксация электромагнитного излучения электрических проводов и кабелей;
- контроль целостности проводки и определение места разрыва;
- определение полярности проводников в сетях с постоянным током.
Это не полный перечень, но самый основной, всех первостепенных опций детектора скрытой проводки, которыми он может быть наделен в зависимости от конструкции и технических характеристик. В современном комбинированном индикаторе закрытых кабелей и проводов часто реализуются следующие дополнительные функции:
- выявление пустот, элементов из пластика и дерева, встроенных в стены;
- обнаружение любых металлических изделий в строительной конструкции;
- точное определение глубины укладки всех выявленных элементов.
Исходя из наличия тех или иных опции в детекторе скрытой проводки, необходимых для проведения строительно-ремонтных работ, следует выбирать подходящее устройство. При выборе необходимо действовать по следующей схеме.
- В первую очередь следует полностью определиться с теми задачами, которые вы будете решать в процессе работы. Исходя из этого и нужно выбирать индикатор скрытой проводки, обладающий всеми необходимыми функциями и свойствами. В том случае, если требуется просто найти, где расположен электрический провод, то достаточно будет купить недорогой прибор определенного вида. Для более серьезных исследований внутреннего состояния конструкций здания следует приобрести комбинированный индикатор или мультидетектор, которые позволяют искать не только электрические провода, но и другие скрытые элементы.

- На втором этапе следует проверить работоспособность выбранного искателя скрытой электропроводки. Для этого следует выполнить тестирование прибора на открытой не обесточенной проводке. Если результат получился положительный, то необходимо перейти к поиску скрытой проводки, трассировка которой известна. Простые приборы, не оснащенные дисплеем, должны иметь хорошую световую и звуковую сигнализацию наличия провода. Сложные мультидетекторы следует проверять на способность обнаружения пустот и инородных включений в конструкции здания. Только после всех этих манипуляций можно сделать вывод о пригодности прибора для выполнения определенных работ.

- В последнюю очередь необходимо проверить сопроводительную документацию, которая входит в комплект поставки прибора. Оригинальная продукция от известного производителя всегда имеет в комплекте полную инструкцию для пользователя. Следует сравнить заявленные технические характеристики детектора с полученными в результате тестирования. Для хорошего прибора они должны совпадать. В заключение, попросите у продавца показать сертификат качества изделия. На этом процедура выбора детектора скрытой проводки заканчивается. Если вы выполнили все этапы процедуры, то наверняка купленный прибор будет отличного качества!
Выбор промышленных образцов определителей месторасположения скрытой электропроводки не составит труда, если следовать элементарным правилам проверки прибора. Но для многих потребителей, приобретение детектора не является острой необходимостью, особенно когда он необходим для разовых работ. В этом случае лучше одолжить прибор у знакомого электрика, а если это невозможно то изготовить индикатор собственными руками. Но для этого вы должны обладать начальными знаниями в области радиотехники. Впрочем, иногда в этом и нет необходимости! Ниже мы рассмотрим три варианта изготовления детектора скрытой проводки для потребителей c минимальным уровнем познаний в сфере электронных устройств.
Самодельные индикаторы скрытой проводки
Конечно, опытный радиолюбитель соберет детектор скрытой электропроводки без проблем. Ну а что делать потребителю, смутно представляющему, что такое транзистор или диод. Выход есть! Ниже мы представим варианты изготовления простейших индикаторов скрытой проводки собственными руками для «чайников» в области электроники.
Первый вариант. Если вы являетесь обладателем современного смартфона с опцией «датчик магнитного поля», то проблема поиска скрытой проводки решается элементарно! Вам просто необходимо скачать в интернете специальное приложение «Metal Detector» или любое другое подобное. Программа позволяет, правда с невысокой точностью, определить где не следует сверлить отверстие под дюбель или вбивать гвоздь, а также определить место разрыва кабеля.

Пользоваться своеобразным детектором скрытой проводки на базе смартфона довольно просто! Перемещая гаджет, с активированным приложением, вдоль предполагаемого места расположения электропроводки следует следить за уровнем электромагнитного поля. При максимальном значении этого параметра смартфон просигнализирует звуковым сигналом. В этом месте и расположен провод под нагрузкой. Определить где находиться обесточенный кабель с помощью смартфона не удастся!
Второй вариант. В качестве индикатора скрытой проводки можно использовать простую отвертку-пробник для определения наличия напряжения в сети. Лучше всего, взять продвинутую модель устройства, со встроенной электронной схемой. Такой прибор имеет в своей конструкции не только световую индикацию, но и звуковую сигнализацию состояния электрической проводки, что улучшает эксплуатационные удобства инструмента.

Для поиска скрытой проводкой отвертку-пробник используют в обратном режиме. Жало инструмента зажимают пальцами, после чего медленно проводят рукой с зажатым прибором вдоль стены, где необходимо определить местоположение электропроводки. В месте наибольшей интенсивности электромагнитного поля звуковой и световой сигнал отвертки будет максимальным. Такой вариант поиска скрытой проводки можно использовать только в том случае, если она находится по напряжением.

Третий вариант. Этот способ поиска скрытой проводки также не вызовет затруднений, даже у человека далекого от радиотехники. Для его реализации необходимо иметь мультиметр и приобрести в ближайшем магазине радиодеталей маломощный полевой транзистор, например, КП303. Если вы совсем не разбираетесь в электронных комплектующих, то попросите продавца указать, где у этого транзистора сток, исток и затвор. Этих знаний достаточно для создания простенького индикатора. Схема такого детектора скрытой проводки, изготовленного собственными руками, до смешного проста.

Включаем мультиметр в режим омметра со звуковой сигнализацией. К двум щупам прибора присоединяем сток и исток полевого транзистора. Полярность соединения не имеет значения. Все! Простой индикатор скрытой проводки на базе мультиметра и полевого транзистора готов. Транзистор выступает в роли датчика электрического поля. В месте его максимального значения показания омметра будут наибольшими. С помощью такого самодельного детектора скрытой проводки можно определить место обрыва провода.
Заключение
По отзывам профессионалов, следует приобретать комбинированные определители проводки в потолке, полу или стене — как говориться, на все случаи в жизни. Лучше всего ориентироваться на брендовый товар от известного производителя. Покупать детекторы скрытой проводки следует в специализированных торговых точках и не в коем случае на импровизированных «развалах». Такой подход позволит вам купить качественное и надежное изделие, которое прослужит долгие годы.
Видео по теме
profazu.ru
Сигнализатор скрытой проводки - правильный выбор модели детектора, видео
Содержание статьи:
Во время ремонта, перепланировки почти всегда приходится проделывать отверстия в стене. Чтобы случайно не попасть в проводку, которая в ней скрыта, используют специальный прибор – сигнализатор скрытой проводки. Это устройство весит всего ~250 грамм, зато может оказать ощутимую помощь в ремонтных работах. Ведь мало приятного в том, чтобы попасть сверлом в трубу или электрический кабель.
Разновидности прибора
У данного устройства есть масса наименований, но суть остается неизменной. Альтернативные названия: индикатор, обнаружитель, искатель, тестер, определитель скрытой проводки. Однако в продаже имеются приборы нескольких типов. Различаются они между собой принципом действия и функционалом.
Большинство устройств представляют собой маленькие металлоискатели. Минус заключается в том, что определитель скрытой проводки будет реагировать на любой металлический объект. Поэтому если в стене есть, к примеру, арматура, он будет беспрестанно сигнализировать об этом.
Чтобы обнаружить электропроводку есть специальные устройства, которые ловят электромагнитное поле, формирующееся при протекании тока по проводам.
Если на стене присутствует влага (от сырости), то показания прибора будут ложными, потому что вода имеет свойство отражать электромагнитное поле.
Наиболее оптимальный вариант – универсальный прибор для поиска скрытой проводки. Преимущество в том, что, переключая режимы, можно находить в стене как металлические трубы, так и электрическую проводку. Есть более дорогие модели, с помощью которых можно распознать пластик, древесину. Но на них должна быть влага. Стоят такие сигнализаторы скрытой проводки значительно дороже своих упрощенных аналогов, поэтому и считаются профессиональными.
Индикаторная отвертка
Прибор для обнаружения обрыва скрытой проводки в форме отвертки предназначен для измерения напряжения. Таким образом, в каком месте будет обнаружен ток, там и есть проводка. Само устройство прозрачное. Обнаружив напряжение, изнутри будет исходить световой и звуковой сигнал. Наконечник отвертки – прямой, для удобства прикладывания к стене.
Детектор электропроводки в виде отвертки доступен по цене. Бывают как контактные, так и бесконтактные модели. Встречаются и дополнительные модификации, рассчитанные на разное напряжение и условия.
При помощи таких приборов можно с легкостью узнать, работает ли розетка, определить напряжение.
Контактная модель
Контактные модели способны:
- определять функционирование розетки;
- проверять, присутствует ли заземление у удлинителя;
- найти фазу патрона в люстре, фазовые провода во время монтажа электрических приборов.
Для запуска сигнализатора скрытой проводки нужно нажать всего одну кнопку «включение» (на ручке-держателе). Жалом прикоснуться к контакту. Если присутствует напряжение, начнет светится лампочка. Так находят фазовый провод. Телесный контакт необходим, так как человек – часть электроцепи. Ток не причинит вреда, он слишком слаб благодаря встроенному резистору, создающему сильное сопротивление.
Контактная модель – самый простой детектор скрытой проводки. Если вам не нужны лишние функции, то рассмотрите покупку этого варианта.
Очень часто встречается плохая сборка, поэтому читайте отзывы о конкретной модели перед приобретением и покупайте только в проверенных магазинах.
Бесконтактная модель
Бесконтактный индикатор скрытой проводки работает на батарейке. На устройство устанавливается светодиод, потребляющий минимальную энергию. Зона определения у бесконтактных моделей не велика, но индикатор способен обнаружить проводку даже под небольшим слоем штукатурки, цемента.
Работа основывается на создании собственного магнитного поля.
Преимущество: им можно заменять отвертку, открутив несколько винтов и болтиков (осторожно, чтобы не повредить). Недостаток: батарейка требует периодической замены.
Бесконтактные модели могут быть электронными. Они не только определяют напряжение, но и выносят его значение на дисплей. Минимальное – 15 В, максимальное – 250 В. Конечно, подобные девайсы удобны, но их стоимость значительно выше.
Как выбрать сигнализатор скрытой проводки
Теперь стоит разобраться, какой детектор проводки выбрать. Сначала нужно определиться, с какой целью приобретается устройство. От этого будет зависеть его функционал. Например, для обнаружения только электрической проводки достаточно купить обычный детектор. Но если вам нужны такие функции как определение каркасов, трубопровода, индикатор проводки в стене нужно выбирать тщательнее.
По глубине сканирования
Дешевые модели способны сканировать не дальше 2 см. Часто этого бывает недостаточно, ведь слой той же штукатурки – около 3-4 см. Конечно, чем больше дальность сканирования, тем лучше. Но вместе с этим повышается и цена, поэтому выбирайте оптимальный вариант, в зависимости от потребностей.
Ориентироваться нужно не только на расстояние, на котором действует индикатор для обнаружения скрытой проводки, но и с каким материалом он работает.
Эта информация обычно указывается на упаковке или в описании технических характеристик.
По типу индикации
Приборы могут по-разному оповещать о наличии проводки. Существует 3 варианта:
- Звуковое оповещение. Если индикатор предназначен для поиска разных материалов, звук будет разным по тональности или длительности.
- Световой сигнал. Светодиодные лампочки, загорающиеся при определении электропроводки или коммуникаций. Так же, как и звук, оповещение изменяется в зависимости от материала (цвет, интенсивность свечения). Если знать реакцию прибора на определенные материалы, можно довольно быстро научиться идентифицировать их с высокой точностью.
- Жидкокристаллический дисплей. Индикаторы с экраном самые дорогостоящие, но и самые эргономичные. Отображение информации точное и понятное, ничего расшифровывать не надо. Иногда в одном девайсе совмещается звуковая и экранная сигнализация, что делает использование еще удобнее.
Независимо от того, устройство с каким оповещением вы выберите, к нему нужно будет привыкнуть – изучить какие сигналы и в каких случаях подаются.
Прежде чем начать поиск, потренируйтесь на открытом пространстве – просто поднесите детектор к разным материалам – древесине, металлу, пластику.
Но только в случае, если по какой-то причине у вас утеряна упаковка. На ней обычно есть вся необходимая информация по эксплуатации.
Обнаружение проводки без сигнализатора
Бывают случаи, когда ремонт в самом разгаре. Тогда вопрос, как найти проводку в стене без прибора, встает очень остро. Есть несколько способов сделать это. Наиболее примитивный – снять обои, штукатурку, все слои, вплоть до кирпичного основания. Но не многие готовы на такие капитальные работы.
Второй способ – с помощью радиоприемника. Нужно всего лишь настроить его на частоту 100 кГЦ и как можно ближе приложить к стене. Если в этом месте есть проводка, радиоприемник будет издавать специфический звук.
Последний способ подойдет людям, которые увлекаются техникой. Это – поиск проводки в стене мультиметром. Кроме мультиметра понадобится полевой транзистор. На мультиметре выставляете значение 200000 Ом, а его щупы подсоединяете к левому и серединному выходу транзистора. Правый играет роль антенны. Изменение сопротивления на дисплее – сигнал о присутствии за стеной искомого материала.
Тестирование сигнализаторов скрытой проводки — видео
www.glav-dacha.ru
прибор для обнаружения, для поиска в стене, как найти детектором, поиск искателем
Индикатор скрытой проводки – детектор, предназначенный для определения нахождения проводов, спрятанных в стенеДля того чтобы повесить полку в квартире, много знаний не требуется. Достаточно правильного подобранного инструмента и крепежных элементов конструкции. Но бывает так, что при проделывании отверстий для монтажа полки, сверлом перфоратора можно повредить проводку, которая проходит в стене. Чтобы этого избежать, используют специальные устройства для ее поиска.
Прибор для поиска скрытой проводки: виды и отличия
В настоящее время, основным видом прокладывания электропроводки, является спрятать ее в стену. Это очень удобно с точки зрения эстетики. Но когда, проводятся ремонтные работы с заменой обоев и сверлением стен, данную проводку можно повредить. И чтобы этого избежать, используют специальный сигнализатор для обнаружения скрытой проводки под штукатуркой.
Виды искателей:
- Металлодетектор;
- Электромагнитный искатель;
- Электростатический индикатор.
Особенностью работы металлодетектора, является поиск изделий из металла в стене, которые могут быть частью крепежной конструкции провода. Главное отличие от остальных видов, это возможность поиска при отсутствии напряжения в проводе.
Самыми точными приборами для прозвонки, являются устройства, работающие на основе электромагнитного поля. Данные приборы способны достаточно точно определить место расположения кабеля. В свою очередь, кабель должен находиться под нагрузкой, которая должна составлять не менее 1 киловатта.
Электростатические индикаторы, позволяют найти скрытый провод на небольшом отдалении. Данное устройство достаточно просто конструктивно и в применении. Для обнаружения кабеля необходимо наличие напряжения на нем.
Приборы для поиска скрытой проводки бывают нескольких видов
Выбирая данные устройства, в первую очередь обращайте внимание на помещение, в котором будет производиться поиск проводки. Некоторые экземпляры не способны найти ее в сырых помещениях.
Важно знать! Перед началом проведения работ по поиску скрытой проводки, нужно произвести испытание устройства.
Так же, стоит напомнить, что некоторые виды находят проводку, которая находится под нагрузкой. Это значит, что поврежденную проводку нужно искать подходящими устройствами.
Не малую роль при выборе устройства для прозвонки, является его фирма производитель. Дорогостоящие бренды, более качественные и прослужат гораздо дольше дешевых устройств.
Детектор проводки в сете Е121: характеристики
Индикатор для определения скрытой проводки Е 121 (Дятел), изготовлен отечественным производителем. При простоте свой конструкции, данный сканер обладает большим количеством функций.
В комплект устройства входят:
- Чехол;
- Индикатор;
- Батарейка.
Основой работы данного устройства, является электростатическая индукция, возникающая около проводника, за счет переменного электрического поля.
Устройство предназначено для работы в электрических сетях с номинальным переменным напряжением 110 – 380 В, при частоте 50 Гц.
Устройство служит для определения: скрытой в стенах проводки, для нахождения изолированных и неизолированных фазных проводов, без контакта с токопроводящими элементами цепи. Данным устройством производиться проверка на работоспособность плавких вставок, определение места обрыва кабеля, которые находятся под напряжением.
Производиться выявление обрывов заземляющих и зануляющих проводников. Устройство, способно без снятия полбы на электросчетчике, проверить правильность подключения фаз. Индикатор работает в четырех диапазонах, которые определяют расстояние до проводника.
Перед тем как использовать устройство, необходимо произвести его проверку
Перед тем, как использовать устройство по назначению, необходимо произвести его проверку. Для этого поочередно нажимаются все четыре кнопки диапазонов чувствительности устройства. После каждого нажатия, исправный прибор, издает характерный звуковой сигнал.
Обратите внимание! Все инструкции по применению устройства, изложены в паспорте идущим в комплекте.
Если сигналы отсутствуют, проверяют питающий элемент. Откручивают вин на крышке, после чего проверяют или заменяют батарейку на рабочую.
Как сделать индикатор скрытой проводки своими руками
Если вы обладаете определенными навыками, и не хотите покупать индикаторы скрытой проводки, то можно воспользоваться простейшей схемой и собрать данное устройство самостоятельно.
Для работы потребуется:
- Микросхема К561 ЛА7;
- Батарейка на 9 вольт с разъемом;
- Разъем для микросхемы;
- Светодиод.
Данные микросхемы, состоят из корпуса, 14 контактных ножек. На корпусе данной микросхемы располагается ключ, от которого и будут считаться ножки. Располагаем микросхему ключом вверх, ножки считаются с лева направо, сверху вниз 1 – 14.
В первую очередь, делаем антенну для нашего устройства. Для этого, зачищаем от изоляции кусок провода 8 – 15 см, который необходимо залудить для прочности конструкции.
Далее, к разъему для микросхемы, к ножкам под номерами 1 и 2, припаиваем антенну. Затем ножку под номером 3, нужно соединить с ножками под номерами 5, 12 и 13. Для этого используем обычную самодельную перемычку.
Детектор скрытой проводки можно сделать своими руками
После этого, отдельной перемычкой соединяются контактные ножки под номерами 4, 8 и 9. Для изготовления перемычек, подходит провод небольшого сечения, который перед устройством в схему, необходимо залудить.
Обратите внимание! Так как пайка контактов разъема микросхемы производиться зеркально, не перепутайте сами ножки.
Далее, минусовой контакт светодиода, припаиваем к ножке разъема микросхемы под номером 11, а плюсовой к ножке под номером 14. После этого, плюсовой контакт разъема батарейки, припаиваем к 14 ножке, а минусовой к ножке под номером 7.
Согласно ключам, устанавливаем микросхему в разъем. Подсоединяем батарейку. Проверяем, что бы перемычки ни соприкасались. Готово!
Как найти проводку в стене без использования прибора индикации
При проведении ремонтных работ, часто приходиться сверлить или долбить стены. Все это, может повредить проложенную электропроводку в стенах. Обычно для обнаружения проводки используют различные устройства, но если данного прибора нет в наличии, а проложенные провода нужно найти, то можно воспользоваться простыми способами.
Способы обнаружения:
- Визуально;
- При помощи радиоприемника;
- Используя микрофон;
- Мультиметром.
Если вы затеяли грандиозный ремонт с заменой обоев или другого покрытия для стен, то вы легко сможете найти провода в стене визуально. Обычно, в бетонных или кирпичных стенах, проводка прокладывается в штробах, которые после прокладки кабеля замазывают. Штробы отличаются по цвету от поверхности стены. Каждая штроба идет к различным элементам квартирной электроцепи (выключатели, розетки или распаечные коробки).
Бывает так, что очистив стены от обоев, ни одной штробы не видно. Это значит, что выравнивание стен производилось после прокладывания проводки. В этом случае, можно воспользоваться обычным радиоприемником. Его нужно настроить на частоту 100 Гц и подносить к стене, к месту предположительного нахождения электропроводки. При обнаружении, приемник начинает трещать.
Найти проводку в стене можно при помощи мультиметра
Так же, для обнаружения скрытой проводки, подойдет и микрофон (катушечный). Его подключают к подходящему устройству воспроизведения (магнитофону), и поднося к стене слушают издаваемые им звуки. Обнаружив проводку, появляется шипение в динамиках магнитофона.
Важно знать! Проверку данными способами производят только в сетях под напряжением.
Если для поиска использовать тестер, то в дополнение к нему, нужно приобрести полевой транзистор марки КП 103 А или КП 303. Далее, щупы мультиметра подключаются к двум контакта транзистора (левый и средний), а сам тестер выставляется для измерения сопротивления 200 кОм.
Как найти обрыв провода в стене (видео)
Обладая данными знаниями, вы легко сможете определить, какой прибор лучше подходит, а скрытая проводка не будет для вас препятствием при проведении различного рода работ в квартире.
Добавить комментарий
6watt.ru
как сделать прибор для поиска электропроводки в стене, схемы
Начиная ремонт или просто при необходимости повесить картину, зеркало или ковёр возникает проблема с поиском скрытой электропроводки, которую можно случайно задеть, забивая гвоздь или вкручивая саморезы. Поэтому необходимо иметь детектор скрытой проводки, который поможет найти все провода в квартире или частном доме, спрятанные под штукатуркой. При отсутствии его можно сделать своими руками.
Для чего необходимы детекторы нахождения скрытой проводки
Очень часто у владельцев квартир или частных домов нет в наличии схемы проложенной электропроводки, которая необходима при проведении различных ремонтных работ. Во время сверления отверстий или в процессе штробления можно случайно зацепить провода под высоким напряжением.
Помните! Независимо от того, знаете вы, где находится электропроводка или нет, все работы необходимо проводить только при отключённой электроэнергии.
Если вы сами делали ремонт в помещении, и знаете, где находятся электрические провода, то это существенно упростит процесс работы. Но дело в том, что зачастую проводку делают мастера, которые пытаясь сэкономить, прокладывают провода по самому простому пути — от распределительных коробок не под прямым углом как положено, а по диагонали. И в этом случае не обойтись без специального приспособления, которое позволяет быстро и безошибочно найти скрытые провода — детекторы скрытой проводки.
Такой детектор можно приобрести в магазинах радиотоваров или на рынках. Они бывают недорогими (бюджетные модели) и дорогостоящими. Дешёвое устройство помогает определить провода под током и различные электрические приборы. Более дорогие аппараты являются многофункциональными и поэтому могут обнаруживать обесточенные провода.
Для домашнего использования можно купить самый простой детектор или собрать его самостоятельно по схеме. Каждый человек, который разбирается в электросхемах, может самостоятельно сделать недорогое бюджетное устройство.
Типы современных приборов для поиска и их характеристики
На сегодняшний день существует большое количество детекторов различных типов. Некоторые устройства помогают найти не только провода в стене, но и случайный обрыв.
По принципу своего действия различают такие виды искателей:
- Электростатические.
- Электромагнитные.
- Металлодетекторы.
- Комбинированные.
Электростатические тестеры
Электростатические детекторы помогают обнаруживать электромагнитные поля, которые исходят от проводов под напряжением. Это простые искатели, которые можно сделать по определённой схеме самостоятельно.
Особенности и характеристики детекторов:
- Так как искатель реагирует на определённые электромагнитные поля, то провода в стене должны находиться под высоким напряжением, чтобы их можно было обнаружить.
- Во время работы с прибором необходимо выбрать определённый уровень чувствительности, так как если он будет слишком низким, то могут появиться проблемы с обнаружением проводов, которые слишком глубоко находятся в стене под штукатуркой. Если уровень будет слишком высоким, то устройство может ошибочно срабатывать.
- Если в помещении стены сырые или в них находится множество различных металлических конструкций, то поиск проводки будет осуществить практически невозможно.
Но учитывая низкую стоимость, лёгкость в использовании и эффективность такие устройства используются даже специалистами электромонтёрами.
Электростатический прибор для нахождения скрытой электрической проводкиЭлектромагнитные устройства
Такие приборы помогают найти электромагнитное возбуждение, которое исходит от проводки, подключённой к определённой нагрузке. Качество работы и точность таких искателей намного выше, чем предыдущих.
Также данные приборы имеют одну особенность работы. Для того чтобы определить, где проложена определённая проводка в стене и насколько глубоко, она должна иметь нагрузку не меньше 1 Квт. Например, к электросети можно просто подключить электрочайник или утюг.
Электромагнитный прибор для нахождения скрытой проводки Детекторы (искатели) металла
Бывают ситуации, когда нельзя подключить напряжение к проводам или нагрузку, то в этом случае применяются детекторы или искатели металла. Устройства работают таким образом: в электромагнитное поле искателя попадают различные металлические элементы, которые вызывают определённые колебания, улавливающиеся детектором.
Такие устройства чётко реагируют на любые предметы из металла, которые находятся в стенах, поэтому кроме проводов они будут находить и их.
Металлодетектор для нахождения проводов в стенах Комбинированные устройства
Детекторы данного типа являются многофункциональными, так как способны комбинировать в себе несколько видов устройств, которые находят в стенах проводку. Такие функции существенно расширяют область использования детекторов, и повышают степень их эффективности.
Большим спросом пользуется модель TS-75, которая содержит в себе устройство детектора металла и электростатического искателя.
Комбинированное многофункциональное устройство нахождения скрытой проводки Самодельные детекторы могут быть:
- Со звуковой индикацией. Во время работы такого устройства при нахождении ним скрытых проводов издаётся характерный звук.
- Со звуковой и световой системой оповещения (индикацией). При нахождении прибором проводки он издаёт не только звуковое оповещение, но и начинает мигать лампочка.
- На полевом транзисторе. Данное устройство легко сделать по определённой схеме. Существует несколько различных вариантов сборки прибора со световым оповещением.
- Сигнализатор поиска без батареек. Устройство работает от электросети, которое также сигнализирует об обнаружении яркой лампочкой, расположенной на корпусе искателя.
- Детектор на микроконтроллере. Такой детектор работает на отзывчивости искателя к электромагнитному полю, которое образуется током, текущим по проводам. При сборке можно использовать в качестве оповещателя светодиод или звуковой пьезоизлучатель.
- Двухэлементный прибор. Детектор имеет в качестве индикатора светодиодную лампу, которая начинает светиться при выявлении проводки.
Примеры и сравнение популярных моделей
В настоящее время существует такое большое количество самых различных марок и моделей приборов поиска скрытой или оборванной проводки, что все тяжело рассмотреть и описать их характеристики, преимущества и недостатки. Поэтому мы рассмотрим только самые популярные детекторы, которые используются в домашнем обиходе.
- Электронный тестер №48М является многофункциональным устройством для домашнего использования, который используется для проверки целостности проводов, а также для нахождения скрытой в стене проводки контактным и бесконтактным способом. Имеет светодиодную индикацию и может обнаруживать провода, которые расположены на глубине до 2 см в стене.
Небольшой компактный прибор для бесконтактного и контактного поиска скрытой электропроводки - Устройство для поиска проводки и металлических элементов «Спарта» имеет звуковой и световой оповещатель. Позволяет обнаруживать не только провода, но и различные металлические элементы. Находит места обрыва в цепи.
Устройство поиска скрытой электрической проводки «Спарта» - «Поиск» используется не только для точного обнаружения в стене и потолках проводки, но и позволяет проверять правильность фазировки электрических счётчиков, выявлять оборудование с местом обрыва зануления или заземления, проверять исправность предохранителей, определять обрывы в проводке. Оснащён четырьмя диапазонами чувствительности.
Детектор скрытой проводки «Поиск» - Искатель «ДЯТЕЛ М» Е121.3 помогает находить скрытую проводку, проверять правильность фазировки счётчиков, обнаруживать фазные провода на различных участках поверхности помещения и т. д. Имеет пластмассовый корпус с ребром ограничения для безопасности работы и четыре степени чувствительности.
Детектор обнаружения скрытой проводки «ДЯТЕЛ М» - Небольшой бесконтактный детектор UNI-T UT12А китайского производства позволяет определять напряжение от 90 до 1000 В переменного тока. Имеет световой и звуковой индикатор, а также систему автоматического отключения при 30 минутном простое. Внешне похож на обычный маркер. Очень удобный в домашнем обиходе.
Детектор скрытой проводки китайского производства - Искатель проводки TS-75 в металлическом удобном корпусе позволяет точно определить расположение проводки в стене под током. Имеет световую и звуковую индикацию.
Многофункциональный детектор для обнаружения скрытой проводки - Недорогой детектор S100 STANLEY STHTO-77403 американского производства прекрасно подойдёт для домашнего и даже профессионального использования. Позволяет находить не только скрытую проводку, но и места обрыва в цепи. Имеет небольшие габариты и удобный прочный пластиковый корпус.
Детектор американского производства «STANLEY»
Если говорить о детекторах отечественного производства, то они отлично подойдут для использования в бытовых целях. Имеют доступные цены и могут предложить хорошее качество. Китайские модели более компактны и удобны в использовании. Также имеют невысокую стоимость, но, как нам известно, данный производитель не может похвастаться длительным сроком службы своей продукции. Выбирая марки известных европейских или американских производителей можно быть уверенным, что детектор прослужит долгое время и будет иметь необходимое количество функционала как для домашнего использования, так и для профессиональной работы при доступной цене.
Общие рекомендации по выбору устройства для электропроводки
На сегодняшний день выбор заводских детекторов достаточно обширный, но некоторые люди часто «теряются» в таком многообразии приборов. Поэтому прежде чем покупать такое устройство, специалисты рекомендуют чётко определиться для чего оно необходимо — для единичного использования или для постоянной работы с электрической скрытой проводкой. Опытные мастера обычно выбирают многофункциональные устройства, которые могут распознавать скрытые металлические элементы различных характеристик.
Устройство поиска скрытой электропроводки для профессионалов марки BOSCH Выбирая детектор необходимо обратить внимание на степень глубины его сканирования. Если устройство будет рассчитано на меньшую глубину, то во время работы можно пропустить провод, расположенный на значительно большем расстоянии от сканируемой поверхности стены.
Профессиональные детекторы могут работать на большом расстоянии. Обычно для домашнего использования приобретают бытовые устройства, которые вполне годятся для стен квартир, частных домов и тонких перегородок.
Бюджетные варианты, которые позволяют найти только проводку, находящуюся под напряжением, намного уступают по своей эффективности дорогостоящим моделям, но они помогут спасти человека от ожогов во время работы.
Схемы по сборке различных типов искателей своими руками
Рассмотрим наиболее простые схемы, которые можно собрать самостоятельно, имея все необходимые устройства.
Схема со звуковой диодной индикацией
Сделать такое устройство можно самостоятельно на базе резистора R1, который защищает схему от прямого наведённого напряжения.
Схема устройств нахождения скрытой проводки со световой индикацией В качестве маленькой антенки здесь используется небольшой медный проводок 5–15 см. Когда устройство находит провода в стенах или потолке, издаётся характерное потрескивание. Звуковой пьезоэлемент подключают к детектору способом мостовой схемы, которая контролирует степень громкости.
Схема устройства со световым и звуковым оповещателем (индикацией)
Эта простая схема потребует только наличия одной микросхемы.
Схема устройства детектора со световой и звуковой индикацией Резисторный номинал R1 должен равняться 50 МОм или быть больше этой цифры. Светодиодная лампочка для индикации используется без каких-либо ограничений степени сопротивления, так как данная микросхема может выполнять поставленную ей задачу без «посторонней помощи».
Схема прибора на полевом транзисторе
Устройства данного типа достаточно отзывчивы к устойчивому электрическому полю. Эта характеристика устройства применяется в схеме, которая приведена ниже.
Схема сборки устройства на полевом резисторе Такой детектор можно изготовить самостоятельно без использования особенных устройств. Показатель напряжения должен быть от 3 до 5 В. Для работы этого прибора необходимо так мало электротока, что он может функционировать около шести часов не отключаясь. Катушка для антенки крепится с помощью провода 0,3–0,5 мм на специальный сердечник Ø 3 мм. Число оборотов будет зависеть от толщины провода. Если его диаметр Ø 0,3 мм потребуется 20 витков, а если Ø 0,5 мм — 50 витков. Антена работает хорошо как с каркасом, так и без него.
Металлоискатель
Схема детектора металла выглядит так:
Схемы устройства металлодетектора- Генератор частоты VT1 (100 килогерц).
- Детектор — VT2.
- Индикация — VT3, VT4.
Катушки генератора наматывают на специальный ферритовый сердечник. Стержень – Ø 8 мм. Число витков на 1 катушке — 120 оборотов, на 2 – 45 оборотов. Провод рекомендуется ПЭВТЛ0,35.
Наладка искателя металла проводится в стороне от всех предметов из стали. Настройку осуществляют специальными резисторами R3 и R5 так, чтобы процесс генерации существенно снижался (мигающее свечение диодной лампочки и маленькая яркость). Затем настраивается R3 для того, чтобы излучатель угас.
Вторым этапом является настройка степени чувствительности. Это процесс осуществляется с помощью металлического небольшого предмета и нескольких резисторов. Специалисты рекомендуют настраивать чувствительность с некоторой регулярностью. Для оптимизации процесса и удобства регуляторы встраивают в корпус детектора.
Настроенный металлодетектор начинает работать, когда антенна находится рядом с металлическими элементами — лампочка загорается или мигает.
Детектор проводки без батареек
Такое устройство работает от электрической сети. Данная схема функционирует за счёт использования конденсатора высокой ёмкости (на схеме указано С1). Конденсатор заряжается от электросети и в таком состоянии может передавать напряжение от 6 до 10 В. Здесь от степени напряжения будет зависеть яркость свечения светодиодной лампочки, а на работу прибора этот показатель не влияет.
Схема сборки устройства детектора без батареек Искатели на микроконтроллере
На схеме мы можем увидеть детектор, который собран на микроконтроллере типа PIC12F629. Этот прибор работает на отзывчивости к наличию магнитного поля, образующегося током, который идёт по проводам.
Схема сборки устройства детектора на микроконтроллере При сборке можно использовать светодиод или пьезоизлучатель. При выявлении магнитного поля индикатор начинает работать (лампочка загорается или излучатель начинает трещать).
Подобное устройство может откликаться оповещателями только на определённую частоту в 50 Гц. Поэтому ошибки при работе здесь исключаются, так как на другие типы частот он реагировать не будет.
Двухэлементное устройство нахождения скрытой проводки
Здесь используется микросхема и диодная лампочка. Можно взять микросхему типа DD1 и лампочку HL1. Необходимо соединить выводы так, чтобы создалось 3 инвертора в электроцепи. За счёт этого устройство будет усиливать токи, поступающие на искатель от магнитного поля проводов. Когда они находятся рядом, лампочка начинает мигать. На отдалённом расстоянии она тухнет.
Схема сборки двухэлементного детектора нахождения скрытой проводки Есть два схематических варианта:
- Соединение: 3 с 8, 2 с 10, 4 с 7 и 9, 1 с 5, 11 с 14.
- Соединение: 3 с 8, 10 с 13, 1 с 5 и 12, 2 с 11 и 14, 4 с 7 и 9.
Схема искателя обрыва
Этот вариант сборки использует микросхему КП103. Данный транзистор имеет высокую степень чувствительности. В том случае, если его затвор находится очень близко от проводки, сопротивление уменьшается и открываются другие транзисторы, а светодиодная лампочка начинает мигать.
Схема сборки устройства нахождения обрыва в скрытой проводке Внимание! Транзистор КП103 можно применять любого типа, также как и лампочку АЛ307. А заключается все дело в том, что биополярные полевики с такой степенью проводимости имеют маленькую мощность, а коэффициент передачи большой. Поэтому вместо прибора КТ203 необходимо использовать КТ361.
Устройство имеет маленькие размеры, поэтому собрать его можно даже в пустом корпусе от обычного канцелярского маркера. Тонкую антенну протягивают через маленькое отверстие во фломастере. Её длина может колебаться от 5 до 10 см. Но если провода лежат в стене не слишком глубоко (не более 10 см), то можно воспользоваться просто ножкой выбранного транзистора. Так будет проще и удобнее.
Сам транзистор монтируется в горизонтальном положении, а затвор необходимо согнуть так, чтобы он оказался непосредственно над его корпусом.
Видео: как собрать по схеме детектор нахождения скрытой проводки
Как показывает долголетний опыт и практика, детектор нахождения скрытой проводки и обрывов необязательно покупать в специализированном магазине, так как при необходимости его легко можно сделать своими руками, имея хотя бы небольшой опыт работы с электроприборами. Такие домашние устройства также неплохо справляются со своими «обязанностями» и находят скрытые провода.
Оцените статью: Поделитесь с друзьями!tehznatok.com











