ул.Симферопольская
дом 5, офис 9
Корзина
Корзина пуста
Как сделать регулятор температуры паяльника своими руками. Простой регулятор температуры своими руками
Регулятор мощности для паяльника своими руками
Моделей паяльников в магазинах множество — от дешёвых китайских до дорогих, со встроенным регулятором температуры, продаются даже паяльные станции.
Другое дело, нужна ли та же станция, если подобные работы нужно выполнять раз в год, а то и реже? Проще купить недорогой паяльник. А у кого-то дома сохранились простые, но надёжные советские инструменты. Паяльник, не оснащённый дополнительным функционалом, греет на полную, пока вилка в сети. А отключённый, быстро остывает. Перегретый паяльник способен испортить работу: им становится невозможно прочно припаять что-либо, флюс быстро испаряется, жало окисляется и припой скатывается с него. Недостаточно нагретый инструмент и вовсе может испортить детали — из-за того что припой плохо плавится, паяльник можно передержать впритык к деталям.
Чтобы сделать работу комфортнее, можно собрать своими руками регулятор мощности, который ограничит напряжение и тем самым не даст жалу паяльника перегреваться.
Регуляторы для паяльника своими руками. Обзор способов монтажа
В зависимости от вида и набора радиодеталей, регуляторы мощности для паяльника могут быть разных размеров, с разным функционалом. Можно собрать как небольшое простое устройство, в котором нагрев прекращается и возобновляется нажатием кнопки, так и габаритное, с цифровым индикатором и программным управлением.
Возможные виды монтажа в корпус: вилка, розетка, станция
В зависимости от мощности и задач регулятор можно поместить в несколько видов корпуса. Самый простой и довольной удобный — вилка. Для этого можно использовать зарядное устройство для сотового телефона или корпус любого адаптера. Останется только найти ручку и поместить её в стенке корпуса. Если корпус паяльника позволяет (там достаточно места), можно разместить плату с деталями в нём.
Такой регулятор мощности всегда находится вместе с паяльником — его нельзя забыть или потерять Другой вид корпуса для несложных регуляторов — розетка. Она может быть как одинарной, так и представлять собой тройник-удлинитель. В последнем можно очень удобно поставить ручку со шкалой.
Корпус удобен для размещения платы с деталями
На месте одной и розеток стоит ручка переключателя со шкалой Вариантов монтажа регулятора с индикатором напряжения тоже может быть несколько. Все зависит от сообразительности радиолюбителя и фантазии. Это может быть как очевидный вариант — удлинитель с вмонтированным туда индикатором, так и оригинальные решения.
Счетчик на корпусе дает точные цифры для работ, где важна строго определённая температура
Плата закреплена внутри винтами Собрать можно даже подобие паяльной станции, установить на ней подставку для паяльника (её можно купить отдельно). При монтаже нельзя забывать о правилах безопасности. Детали нужно изолировать — например, термоусадочной трубкой.
Варианты схем в зависимости от ограничителя мощности
Регулятор мощности можно собрать по разным схемам. В основном различия состоят в полупроводниковой детали, приборе, который будет регулировать подачу тока. Это может быть тиристор или симистор. Для более точного управления работой тиристора или симистора в схему можно добавить микроконтроллер.
Можно сделать простейший регулятор с диодом и выключателем — для того чтобы оставить паяльник в рабочем состоянии на какое-то (возможно, длительное) время, не давая ему ни остывать, ни перегреваться. Остальные регуляторы дают возможность задать температуру жала паяльника более плавно — под различные нужды. Сборка устройства по любой из схем производится схожим способом. В фотографиях и видеороликах приведены примеры того, как можно собрать регулятор мощности для паяльника своими руками. На их основе можно сделать прибор с нужными лично вам вариациями и по собственной схеме.
Тиристор — своеобразный электронный ключ. Пропускает ток только в одном направлении. В отличие от диода у тиристора 3 выхода — управляющий электрод, анод и катод. Открывается тиристор посредством подачи импульса на электрод. Закрывается при смене направления или прекращении подачи проходящего через него тока.
Тиристор, его главные составные части и отображение на схемах Симистор, или триак — вид тиристора, только в отличие от этого прибора, двусторонний, проводит ток в обоих направлениях. Представляет собой, по сути, два тиристора, соединённые вместе.
Симистор, или триак. Основные части, принцип действия и способ отображения на схемах. А1 и А2 — силовые электроды, G — управляющий затвор В схему регулятора мощности для паяльника — зависимости от его возможностей — включают следующие редиодетали.
Резистор — служит для преобразования напряжения в силу тока и обратно. Конденсатор — основная роль этого прибора в том, что он перестаёт проводить ток, как только разряжается. И начинает проводить вновь — по мере того как заряд достигает нужной величины. В схемах регуляторов конденсатор служит для того, чтобы выключить тиристор. Диод — полупроводник, элемент, который пропускает ток в прямом направлении и не пропускает в обратном. Подвид диода — стабилитрон — используется в устройствах для стабилизации напряжения. Микроконтроллер — микросхема, при помощи которой обеспечивается электронное управление устройством. Бывает разной степени сложности.
Диоды не проводят ток в обратном направлении
Так обозначается диод на схемах
Стабилитроны используются для стабилизации напряжения
Конденсатор используется в основном для выключения тиристора Внешний вид резистора и способ отображения на схеме
Микроконтроллер дает возможность программного управления устройством Схема с выключателем и диодом
Такой тип регулятора самый простой в сборке, с наименьшим количеством деталей. Его можно собирать без платы, на весу. Выключатель (кнопка) замыкает цепь — на паяльник подаётся всё напряжение, размыкает — напряжение падает, температура жала тоже. Паяльник при этом остаётся нагретым — такой способ хорош для режима ожидания. Подойдёт выпрямительный диод, рассчитанный на ток от 1 Ампера.
Самый простой в монтаже регулятор Сборка двухступенчатого регулятора на весу
- Подготовить детали и инструменты: диод (1N4007), выключатель с кнопкой, кабель с вилкой (это может быть кабель паяльника или же удлинителя — если есть страх испортить паяльник), провода, флюс, припой, паяльник, нож.
- Зачистить, а потом залудить провода.
- Залудить диод. Припаять провода к диоду. Удалить лишние концы диода. Надеть термоусадочные трубки, обработать нагревом. Можно также использовать электроизоляционную трубку — кембрик. Подготовить кабель с вилкой в том месте, где удобнее будет крепить выключатель. Разрезать изоляцию, перерезать один из находящихся внутри проводов. Часть изоляции и второй провод оставить целыми. Зачистить концы разрезанного провода.
- Расположить диод внутри выключателя: минус диода — к вилке, плюс — к выключателю.
- Скрутить концы разрезанного провода и проводов, подсоединённых к диоду. Диод должен находиться внутри разрыва. Провода можно спаять. Подключить к клеммам, затянуть винты. Собрать выключатель.
Регулятор с выключателем и диодом — пошагово и наглядно
Регулятор на тиристоре
Регулятор с ограничителем мощности — тиристором — позволяет плавно устанавливать температуру паяльника от 50 до 100%. Для того чтобы расширить эту шкалу (от нуля до 100%), в схему нужно добавить диодный мост. Сборка регуляторов и на тиристоре, и на симисторе совершает сходным образом. Метод можно применить для любого устройства такого типа.
Пример монтажа тиристорного регулятора на плате Сборка тиристорного (симисторного) регулятора на печатной плате
- Сделать монтажную схему — наметить удобное расположение всех деталей на плате. Если плата приобретается — монтажная схема идёт в комплекте.
- Подготовить детали и инструменты: печатную плату (её нужно сделать заранее согласно схеме или купить), радиодетали — см. спецификацию к схеме, кусачки, нож, провода, флюс, припой, паяльник.
- Разместить на плате детали согласно монтажной схеме.
- Откусить кусачками лишние концы деталей.
- Смазать флюсом и припаять каждую деталь — сначала резисторы с конденсаторами, потом — диоды, транзисторы, тиристор (симистор), динистор.
- Подготовить корпус для сборки.
- Зачистить, залудить провода, припаять к плате согласно монтажной схеме, установить плату в корпус. Заизолировать места соединения проводов.
- Проверить регулятор — подключить к лампе накаливания.
- Собрать устройство.
Схема с маломощным тиристором
Тиристор небольшой мощности недорогой, занимает мало места. Его особенность — в повышенной чувствительности. Для управления им используются переменный резистор и конденсатор. Подходит для устройств мощностью не более 40 Вт.
Такой регулятор не требует дополнительного охлаждения Спецификация
Схема с мощным тиристором
Управление тиристором осуществляется за счёт двух транзисторов. Уровень мощности регулирует резистор R2. Регулятор, собранный по такой схеме, рассчитан на нагрузку до 100 Вт.
Регулятор оптимален для нагрузки до 100 Вт Спецификация
Сборка тиристорного регулятора по приведённой схеме в корпус — наглядно
Сборка и проверка тиристорного регулятора (обзор деталей, особенности монтажа)
Схема с тиристором и диодным мостом
Такое устройство даёт возможность регулировки мощности от нуля до 100%. В схеме использован минимум деталей.
Справа — диаграмма преобразования напряжения Спецификация
Регулятор на симисторе
Схема регулятора на симисторе с небольшим количеством радиодеталей. Позволяет регулировать мощность от нуля до 100%. Конденсатор и резистор обеспечат чёткую работу симистора — он будет открываться даже при низкой мощности.
В качестве индикатора в таком регуляторе мощности используется светодиод Сборка симисторного регулятора по приведённой схеме пошагово
Регулятор на симисторе с диодным мостом
Схема такого регулятора не очень сложная. При этом варьировать мощность нагрузки можно в довольно большом диапазоне. При мощности более 60 Вт лучше посадить симистор на радиатор. При меньшей мощности охлаждение не нужно. Метод сборки такой же, как и в случае с обычным симисторным регулятором.
При меньшей мощности нагрузки симистор можно взять и слабее
Образец монтажа регулятора на симисторе с диодным мостом на печатную плату
Регулятор с симистором — образец монтажа в корпус Регулятор мощности с симистором на микроконтроллере
Микроконтроллер позволяет точно установить и отобразить уровень мощности, обеспечить автоматическое отключение регулятора, если с ним долго не работают. Способ монтажа такого регулятора существенно не отличается от монтажа любого симисторного регулятора. Паяется на печатной плате, которая изготавливается предварительно. Очень важно поставить правильную прошивку.
Такой регулятор может заменить паяльную станцию Спецификация
Рекомендации по проверке и наладке
Перед монтажом собранный регулятор можно проверить мультиметром. Проверять нужно только с подключённым паяльником, то есть под нагрузкой. Вращаем ручку резистора — напряжение плавно изменяется.
В регуляторах, собранных по некоторым из приведённых здесь схем, уже будут стоять световые индикаторы. По ним можно определить, работает ли устройство. Для остальных самая простая проверка — подключить к регулятору мощности лампочку накаливания. Изменение яркости наглядно отразит уровень подаваемого напряжения.
Регуляторы, где светодиод находится в цепи последовательно с резистором (как на схеме с маломощным тиристором), можно наладить. Если индикатор не горит, нужно подобрать номинал резистора — взять с меньшим сопротивлением, пока яркость не будет приемлемой. Слишком большой яркости добиваться нельзя — сгорит индикатор.
Как правило, регулировка при правильно собранной схеме не требуется. При мощности обычного паяльника (до 100 Вт, средняя мощность — 40 Вт) ни один из регуляторов, собранных по вышеприведённым схемам, не требует дополнительного охлаждения. Если паяльник очень мощный (от 100 Вт), то тиристор или симистор нужно установить на радиатор во избежание перегрева.
Радиатор предотвратит перегрев устройства Регулятор мощности для паяльника можно собрать своими руками, ориентируясь на собственные возможности и потребности. Существует немало вариантов схем регулятора с различными ограничителями мощности и разными средствами управления. Здесь приведены некоторые, самые простые из них. А небольшой обзор корпусов, в которые можно смонтировать детали, поможет выбрать формат устройства.
Оцените статью: Поделитесь с друзьями!tehznatok.com
Простой регулятор температуры паяльника | Мастер-класс своими руками
Для приличного качества проведения паяльных работ, домашнему мастеру, и тем более радиолюбителю, пригодится простой и удобный регулятор температуры жала паяльника. Впервые схему устройства, я увидел в журнале «Юный техник» начала 80-х, и собрав несколько экземпляров, использую до сих пор.
Для сборки устройства потребуются:-диод 1N4007 или любой другой, с допустимым током 1А и напряжением 400 – 600В.-тиристор КУ101Г.-электролитический конденсатор 4,7 микрофарад с рабочим напряжением 50 – 100В.-сопротивление 27 – 33 килоом с допустимой мощностью 0,25 – 0,5 ватт.-переменный резистор 30 или 47 килоом СП-1, с линейной характеристикой.

Для простоты и наглядности я нарисовал размещение и взаимное соединение деталей.

Перед сборкой необходимо изолировать и отформовать выводы деталей. На выводы тиристора надеваем изоляционные трубочки длинной 20мм., на выводы диода и резистора 5мм. Для наглядности можно использовать цветную ПВХ изоляцию, снятую с подходящих проводов, или присаживаем термоусадку. Стараясь не повредить изоляцию загибаем проводники, руководствуясь рисунком и фотографиями.

Все детали монтируются на выводах переменного резистора, соединяясь в схему четырьмя точками пайки. Заводим проводники компонентов в отверстия на выводах переменного резистора всё подравниваем и припаиваем. Укорачиваем выводы радиоэлементов. Плюсовой вывод конденсатора, управляющий электрод тиристора, вывод сопротивления, соединяем вместе и фиксируем пайкой. Корпус тиристора является анодом, для безопасности, изолируем его.

Для придания конструкции законченного вида, удобно воспользоваться корпусом от блока питания с сетевой вилкой.

На верхней грани корпуса сверлим отверстие диаметром 10 мм. В отверстие вставляем резьбовую часть переменного резистора и фиксируем его гайкой.
Для подключения нагрузки я использовал два разъёма с отверстиями под штыри диаметром 4 мм. На корпусе размечаем центры отверстий, с расстоянием между ними 19 мм. В просверленные отверстия диаметром 10 мм. вставляем разъёмы, фиксируем гайками. Соединяем вилку на корпусе, выходные разъёмы и собранную схему, места пайки можно защитить термоусадкой. Для переменного резистора необходимо подобрать ручку из изоляционного материала такой формы и размера, чтобы закрыть ось и гайку. Собираем корпус, надёжно фиксируем ручку регулятора.

Проверяем регулятор, подключив в качестве нагрузки лампу накаливания 20 - 40 ватт. Вращая ручку, убеждаемся в плавном изменении яркости лампы, от половины яркости до полного накала.

При работе с мягкими припоями (например ПОС-61), паяльником ЭПСН 25, достаточно 75% мощности (положение ручки регулятора примерно посередине хода). Важно: на всех элементах схемы присутствует напряжение питающей сети 220 вольт! Необходимо соблюдать меры электробезопасности.
Автор: Лаврентьев Сергей[email protected]
sdelaysam-svoimirukami.ru
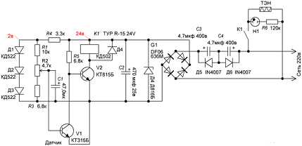
Схема терморегулятора воды
Регулятор температуры воды своими руками
Несложные терморегулятор может найти хорошее применение на даче, в доме, в котедже для нагрева воды в баке.
Метод регулирования устройства двухпозиционный. Включение и отключение тэнов происходит с помощью контактов реле. Устройство не имеет сетевого трансформатора, снабжено контрольной лампочкой, потенциометром, служащим для установки требуемой температуры и датчиком температуры, роль которого выполняет биполярный транзистор.И своими руками вам нужно только его собрать и пользоватся.
Схема:

Питается устройство от сети переменного тока 220в. Через гасящие конденсаторы С3, С4 и шунтирующие диоды Д5, Д6 переменное напряжение поступает на диодный мост и стабилизируется стабилитроном +24в.
Длина провода до датчика составляет не более 1м. При большей длине следует использовать экранированный провод. Плата с деталями монтируется в подходящем корпусе, на лицевую панель выводятся потенциометр, индикаторная лампочка и выключатель питания. Градуировку шкалы потенциометра необходимо выполнить по образцовому термометру от 20 до 100 градусов.
При необходимости диапазон регулирования можно сместить, сузить или расширить с помощью ограничительных резисторов R1,R3.
Детали регулятора: транзистор КТ315 с любым буквенным индексом. КТ815 заменим на КТ817, КТ805. Стабилитрон подойдёт с напряжением стабилизации 20-30в. Диоды D1-D3 практически любые кремниевые низкочастотные. Д5,Д6 на напряжение не ниже 400в. Конденсаторы C3,C4 ёмкостью от 4,7 до 5,6 мкф на напряжение не ниже 400в от энергосберегающих ламп, малогабаритные. Реле с катушкой на 24в и с контактами 5-10А соответствующими мощности нагрузки.

ВНИМАНИЕ! Будте осторожны регулятор не имеет гальванической развязки с сетью, поэтому при его работе не прикасайтесь к его частям. Датчик V1 необходимо заизолировать!
Печатной платы в формате LAY жалко не осталось,только то что на картинке
radiostroi.ru
Регулятор температуры паяльника своими руками: схемы устройств
Паяльник — это инструмент, без которого домашнему мастеру не обойтись, но устраивает прибор не всегда. Дело в том, что обычный паяльник, не имеющий терморегулятора и нагревающийся вследствие этого до определенной температуры, обладает рядом недостатков.

Схема устройства паяльника.
Если при непродолжительной работе без регулятора температуры вполне возможно обойтись, то у обычного паяльника, длительное время включенного в сеть, его недостатки проявляются в полной мере:
- припой скатывается с чрезмерно нагретого жала, в результате чего пайка оказывается непрочной;
- на жале образуется окалина, которую приходится часто зачищать;
- рабочая поверхность покрывается кратерами, а их необходимо удалять напильником;
- он неэкономичен — в промежутках между сеансами пайки, порой достаточно длительными, продолжает потреблять из сети номинальную мощность.
Терморегулятор для паяльника позволяет оптимизировать его работу:
Рисунок 1. Схема простейшего терморегулятора.
- паяльник не перегревается;
- появляется возможность подобрать значение температуры паяльника, оптимальное для конкретной работы;
- во время перерывов достаточно с помощью регулятора температуры снизить нагрев жала, а затем в нужное время быстро восстановить требуемую степень нагрева.
Конечно, в качестве терморегулятора для паяльника на напряжение 220 В можно применить ЛАТР, а для паяльника на 42 В — блок питания КЭФ-8, но они имеются не у всех. Еще один выход из положения — применение в качестве регулятора температуры промышленного светорегулятора, но они не всегда имеются в продаже.
Регулятор температуры для паяльника своими руками
Вернуться к оглавлению
Простейший терморегулятор
Это устройство состоит всего из двух деталей (рис. 1):
- Кнопочный выключатель SA с размыкающими контактами и фиксацией состояния.
- Полупроводниковый диод VD, рассчитанный на прямой ток порядка 0,2 А и обратное напряжение не ниже 300 В.
Рисунок 2. Схема терморегулятора, работающего на конденсаторах.
Работает этот регулятор температуры следующим образом: в исходном состоянии контакты выключателя SA замкнуты и ток протекает через нагревательный элемент паяльника во время как положительных, так и отрицательных полупериодов (рис. 1а). При нажатии на кнопку SA его контакты размыкаются, но полупроводниковый диод VD пропускает ток лишь во время положительных полупериодов (рис. 1б). В результате мощность, потребляемая нагревателем, уменьшается вдвое.
В первом режиме паяльник быстро прогревается, во втором — его температура несколько снижается, перегрева не наступает. В результате можно паять в довольно комфортных условиях. Выключатель вместе с диодом включают в разрыв питающего провода.
Иногда выключатель SA монтируется на подставке и срабатывает, когда паяльник кладут на нее. В перерывах между пайкой контакты выключателя разомкнуты, мощность нагревателя снижена. Когда паяльник поднимают, потребляемая мощность возрастает и он быстро нагревается до рабочей температуры.
В качестве балластного сопротивления, с помощью которого можно уменьшить мощность, потребляемую нагревателем, можно использовать конденсаторы. Чем меньше их емкость, тем больше сопротивление протеканию переменного тока. Схема простого терморегулятора, работающего на этом принципе, приведена на рис. 2. Он рассчитан на подключение паяльника мощностью 40 Вт.
Когда разомкнуты все выключатели, тока в цепи нет. Комбинируя положение выключателей, можно получить три степени нагрева:
Рисунок 3. Схемы симисторных терморегуляторов.
- Наименьшая степень нагрева соответствует замыканию контактов выключателя SA1. При этом последовательно с нагревателем включается конденсатор С1. Его сопротивление довольно велико, поэтому падение напряжения на нагревателе порядка 150 В.
- Средняя степень нагрева соответствует замкнутым контактам выключателей SA1 и SA2. Конденсаторы С1 и С2 включаются параллельно, общая емкость увеличивается вдвое. Падение напряжения на нагревателе возрастает до 200 В.
- При замыкании выключателя SA3 независимо от состояния SA1 и SA2 на нагреватель подается полное напряжение сети.
Конденсаторы С1 и С2 неполярные, рассчитанные на напряжение не менее 400 В. Для достижения необходимой емкости можно несколько конденсаторов соединить параллельно. Через резисторы R1 и R2 конденсаторы разряжаются после отключения регулятора от сети.
Есть еще один вариант простого регулятора, который по надежности и качеству работы не уступает электронным. Для этого последовательно с нагревателем включается переменный проволочный резистор СП5-30 или какой-нибудь иной, имеющий подходящую мощность. Например, для 40-ваттного паяльника подойдет резистор, рассчитанный на мощность 25 Вт и имеющий сопротивление порядка 1 кОм.
Вернуться к оглавлению
Тиристорный и симисторный терморегулятор
Работа схемы, приведенной на рис. 3а, очень похожа работу разобранной ранее схемы на рис. 1. Полупроводниковый диод VD1 пропускает отрицательные полупериоды, а во время положительных полупериодов ток проходит через тиристор VS1. Доля положительного полупериода, в течение которого тиристор VS1 открыт, зависит в конечном счете от положения движка переменного резистора R1, регулирующего ток управляющего электрода и, следовательно, угол отпирания.
Рисунок 4. Схема симисторного терморегулятора.
В одном крайнем положении тиристор открыт в течение всего положительного полупериода, во втором — полностью закрыт. Соответственно, мощность, рассеиваемая на нагревателе, меняется от 100% до 50%. Если отключить диод VD1, то мощность будет меняться от 50% до 0.
На схеме, приведенной на рис. 3б, тиристор с регулируемым углом отпирания VS1 включен в диагональ диодного моста VD1-VD4. Вследствие этого регулировка напряжения, при котором отпирается тиристор, происходит как во время положительного, так и в течение отрицательного полупериода. Мощность, рассеиваемая на нагревателе, меняется при повороте движка переменного резистора R1 от 100% до 0. Можно обойтись и без диодного моста, если в качестве регулирующего элемента применить не тиристор, а симистор (рис. 4а).
При всей привлекательности терморегулятор с тиристором или симистором в качестве регулирующего элемента обладает следующими недостатками:
- при скачкообразном нарастании тока в нагрузке возникают сильные импульсные помехи, проникающие затем в осветительную сеть и эфир;
- искажение формы сетевого напряжения за счет внесения в сеть нелинейных искажений;
- снижение коэффициента мощности (cos ϕ) за счет внесения реактивной составляющей.
Схема ферритового кольца.
Для сведения к минимуму импульсных помех и нелинейных искажений желательна установка сетевых фильтров. Самое простое решение — ферритовый фильтр, представляющий собой несколько витков провода, намотанных на ферритовое кольцо. Такие фильтры применяют в большинстве импульсных блоков питания электронных устройств.
Ферритовое кольцо можно взять из проводов, соединяющих системный блок компьютера с периферийными устройствами (например, с монитором). Обычно на них есть цилиндрическое утолщение, внутри которого находится ферритовый фильтр. Устройство фильтра показано на рис. 4б. Чем больше витков, тем выше качество фильтра. Размещать ферритовый фильтр следует как можно ближе к источнику помех — тиристору или симистору.
В устройствах с плавным изменением мощности следует откалибровать движок регулятора и отметить маркером его положения. При настройке и установке следует отключить устройство от сети.
Схемы всех приведенных устройств достаточно просты и их в состоянии повторить человек, обладающий минимальными навыками в сборке электронных устройств.
moiinstrumenty.ru
Терморегулятор своими руками
электроника для дома
В этой статье речь пойдет о простом терморегуляторе, который может быть использован как регулятор температуры аквариума, инкубатора, может быть применен в тепличном хозяйстве, и для поддержании постоянной температуры в погребе, и т.д. Данный терморегулятор довольно точен и позволяет поддерживать температуру с точностью ±0,5 0С.
Основой схемы терморегулятора служит компаратор DA1, собранный на операционном усилителе. Значение необходимой температуры устанавливается резистором R2 , который подключен к инвертирующему входу 2 микросхемы DA1. Термодатчиком служит терморезистор R5 (тип ММТ-4), подключенный к входу 3 компаратора.
Работа схемы. Когда реальное значение температуры( к примеру воздуха) ниже установленного резистором R2, на выходе DA1 уровень напряжения близок к значению напряжения питания микросхемы. Следовательно ключевой тиристор открыт, и нагревательный элемент Rн включен в сеть. Как только температура воздуха достигнет заданного значения, компаратор переключается и на его выходе напряжение будет близко к нулю. Тиристор VS1 закрывается и отключит нагрузку от питающей сети. При понижении температуры процесс повторяется.

Рис.1 Схема простого терморегулятора
Схема терморегулятора не имеет гальванической развязки с сетью, питается от параметрического стабилизатора на элементах R10, VD1.
При наладке схемы соблюдайте осторожность!
При использовании термодатчика в жидкой или влажной среде его выводы должны быть герметично изолированы. Номинал терморезистора R5 может быть в пределах 10…51 кОм, но сопротивление резистор R4 должно иметь такое же значение.
Вместо указанной на схеме микросхемы К140УД6 можно применить К140УД7, К140УД8, К140УД12, К153УД2. В качестве стабилитрона VD1 возможно использование любого с напряжением стабилизации 11…13 В.
Если нагреватель имеет мощностью более 100 Вт, то диоды VD3-VD6 должны быть более мощными (например КД246 или им подобные, с обратным напряжением не менее 400В), причем их и тринистор следует установить на небольшие теплоотводящие радиаторы. Номинал FU1 также необходимо увеличить. Регулировка устройства сводится к подбору резистора R2, R6 для надежного открывания и закрывания тринистора.
Читайте также: Регулятор мощности на MOSFETах
radiopolyus.ru
Терморегулятор для погреба своими руками / Сделай сам / Коллективный блог
Терморегулятор довольно распространенная вещь их вы можете найти начиная от холодильников и заканчивая утюгами или паяльниками. Обычно радиолюбители в качестве датчика температуры используют терморезисторы, транзисторы или диоды. Так как работа подобных терморегуляторов очень простая, а следовательно будет несложной и электрическая схема.
Обычно в таких устройствах поддержание необходимой температуры происходит путём включением или выключением какого-либо нагревательного элемента. Алгоритм работы предельно прост когда температура достигнет нужной вам величины, происходит срабатывание сравнивающего устройствоа (компаратора) и ТЭН отключается. Этот принцип работы реализуется, практически, во всех простых терморегуляторах. Вроде бы всё легко и просто, но это пока вам не пришлось делать терморегулятор и испытвать его на практике.
Самое сложное в самодельных «простых» терморегуляторов является их настройка на нужную температуру. Дело в том, что для того чтобы определить характерные точки температурной шкалы вам потребуется погружать свой датчик, с начала в посуду с тающим льдом (это ноль градусов Цельсия), а потом в кипяток (100 градусов).
После проведения «калибровки» таким трудоёмким способом с использованием градусника и вольтметра вы сможете настроить необходимую температуру срабатывания. Однако, добиться, таким способом, точной работы вашего терморегулятора очень сложно, Его придётся регулировать ещё не раз и не два.
В помощь радиолюбителям сегодня в мире множество фирм выпускает огромное количество уже откалиброванных температурных сенсоров. В большинстве своём эти датчики, рассчитаны на работу с микроконтроллерами.
Информация на выходе этих датчиков цифровая, передается по однопроводному двунаправленному интерфейсу 1-wire. Это даёт возможность делать сложные схемы с использованием подобных устройств. Таким образом довольно просто сделать многоточечный термометр который будет контролировать температуру, в самых разных местах, например, как в помещении, так и за окном, и даже в разных комнатах.Терморегулятор LM335
Далее я хочу рассказать об одном очень популярном приборе из этой серии, который выделятся своей ценой и характеристиками на фоне разнообразных терморегуляторов. LM335 и его разновидности 235, 135. Первая цифра в маркировке говорит о назначении прибора: 1 соответствует военной приемке, 2 индустриальное применение, а тройка говорит об использовании компонента в бытовых приборах.
Кстати, точно такой же принцип маркировки присущ и многим импортным деталям, например операционным усилителям, компараторам и другим. Отечественным радиолюбителям такой принцип обозначений знаком по транзисторам, например, 2Т и КТ. Первые предназначались для военных, а вторые для широкого применения. Однако, вернёмся к упомянутому выше LM335.
Внешне данный терморегулятор похож на транзистор в пластмассовом корпусе ТО - 92, но внутри него находится аж 16 транзисторов. Также этот датчик может быть и в другом корпусе, например SO – 8, но различий между ними нет.Внешний вид датчика показан на рисунке 1.
Рисунок 1. Внешний вид датчика LM335
В принцип действия данного терморегулятора положен принцип стабилитрона. У него напряжение стабилизации зависит от температуры. Принцип действия терморегулятора LM335 основан на том, что при повышении температуры на один градус Кельвина напряжение стабилизации увеличивается на 10 милливольт. Типовая схема включения показана на рисунке 2.
Рисунок 2. Типовая схема включения датчика LM335
Из этой схемы слкдует, что нормальная работа терморегулятора осуществляется в диапазоне токов 0,45…5,00 миллиампер. Так же необходимо помнить, что предел в 5 мА превышать не следует. Так как датчик будет перегреваться и при этом измерять собственную температуру.
Что будет показывать датчик LM335
Согласно технической документации наш терсодатчик проградуирован по абсолютной шкале Кельвина. Если предположить, что температура внутри помещения -273,15°C, а это абсолютный ноль по Кельвину, то наш датчик будет показывать нулевое напряжение. При увеличении температуры на каждый градус выходное напряжение стабилитрона будет возрастать на целых 10мВ или на 0,010В.
Для того чтобы перевести температуру в привычную всем шкалу Цельсия, будет достаточно, просто, прибавить 273,15. Ну. Кстати, про 0,15 почему то все всегда забывают, поэтому просто 273, и получается, что 0°C это 0+273 = 273°K.
В учебниках физики нормальной температурой считается 25°C, а по Кельвину получается 25+273 = 298, а точнее 298,15. Именно эта точка упоминается в даташите, как единственная точка калибровки сенсора. Таким образом, при температуре 25°C на выходе датчика должно быть 298,15 * 0,010 = 2,9815В.
Рабочий диапазон терморегулятора находится в пределах -40…100°C, и во всем диапазоне характеристика датчика очень линейна. Это позволит вам легко рассчитать показания датчика при любой температуре: сначала надо пересчитать температуру по Цельсию в градусы Кельвина. Затем полученную температуру умножить на 0,010В. Последний ноль в этом числе говорит о том, что напряжение в Вольтах указано с точностью до 1мВ.
Из всего вышесказанного следует что когда вы будете изготавливать терморегулятор вам не придется ничего градуировать, макая ваше устройство то в кипяток то в тающий лед. Вам будет всего лишь достаточно рассчитать напряжение на выходе LM335, а после этого вам нужно будет выставить это напряжение в качестве задающего на входе сравнивающего устройства (компаратора).
Ну а теперь пара слов, возможно, о самом важном параметре LM335 о его цене. Он стоит где-то около доллара. И его легко приобрести в сети в интернет-магазинах.
Принципиальная схема терморегулятора для погреба
Но вернёмся, собственно к теме статьи, к терморегулятору, конкретно, для погреба. Как нетрудно догадаться делать его мы будем на основе термодатчика LM335. Прежде всего вам стоит обратиться к технической документации (Data Sheet) на этот датчик. Даташит содержит все способы применения датчика, в том числе и собственно схему терморегулятора.
К сожалению буквально использовать её нельзя, вам практически придется дополнить ее выходным устройством, которое позволит вам включать нагреватель заданной мощности и, естественно, блоком питания и, возможно, индикаторами работы. Об этих узлах будет рассказано несколько позже, а пока посмотрим, что же предлагает фирменная документация, на этот терморегулятор. Схема, как она есть, показана на рисунке 3.Рисунок 3. Схема подключения датчика LM335
Как работает компаратор
В основу данной схемы как не трудно догадаться положен компаратор LM311. Как и все другие подобные компараторы, LM311 имеет два входа и выход. Один из входов (2) является прямым и обозначен знаком +. Другой вход - инверсный (3) обозначен знаком «минус». Выход в компаратор обозначен выводом 7.
Компаратор имеет простейшую логику работы. Когда напряжение на прямом входе (2) больше, чем на инверсном (3), на выходе компаратора устанавливается высокий уровень. В этом случае транзистор открывается и включает нагрузку. На рисунке 1 им является нагреватель. Кроме этого к прямому входу подключен потенциометр, который задаёт порог срабатывания компаратора, таким образом, именно он и устанавливает температуру.
Когда напряжение на инверсном входе больше, чем на прямом, на выходе компаратора установится низкий уровень. К инверсному входу подключен термодатчик LM335, поэтому при повышении температуры (нагреватель уже включен) будет повышаться напряжение на инверсном входе.
Когда напряжение датчика достигнет порога срабатывания, установленного потенциометром, компаратор переключится в низкий уровень, транзистор закроется и отключит нагреватель. Далее весь цикл повторится.
Осталось совсем ничего, - на базе рассмотренной функциональной схемы разработать практическую схему, по возможности простую и доступную для повторения начинающими радиолюбителями. Возможный вариант практической схемы показан на рисунке 4.Рисунок 4.
Несколько пояснений к принципиальной схеме
Нетрудно видеть, что базовая схема немного изменилась. Прежде всего, вместо нагревателя транзистор будет включать реле, а что будет включать реле об этом чуть позже. Еще появился электролитический конденсатор C1, назначение которого сглаживание пульсаций напряжения на стабилитроне 4568. Но расскажем о назначении деталей чуть подробней.
Питание термодатчика и делителя напряжения уставки температуры R2, R3, R4 стабилизировано параметрическим стабилизатором R1, 1N4568, C1 с напряжением стабилизации 6,4В. Даже если питание всего устройства будет производиться от стабилизированного источника, дополнительный стабилизатор не помешает.
Такое решение позволяет питать все устройство от источника, напряжение которого можно выбрать в зависимости от напряжения катушки реле, имеющегося в наличии. Скорее всего, это будет 12 или 24В. Источник питания может быть даже нестабилизированным, просто диодный мост с конденсатором. Но лучше все-таки не поскупиться и поставить в блок питания интегральный стабилизатор 7812, который обеспечит еще и защиту от КЗ.
Если уж разговор зашел про реле, что можно в данном случае применить? Прежде всего, это современные малогабаритные реле, наподобие тех, что применяются в стиральных машинах. Внешний вид реле показан на рисунке 5.Рисунок 5. Малогобаритное реле
При всей миниатюрности такие реле могут коммутировать ток до 10А, что позволяет коммутировать нагрузку до 2КВт. Это если на все 10А, но так делать не надо. Самое большее, что можно включить таким реле это нагреватель мощностью не более 1КВт, ведь должен же быть хоть какой-то «запас прочности»!
Совсем хорошо, если реле своими контактами будет включать магнитный пускатель серии ПМЕ, а уж он пусть включает нагреватель. Это один из самых надежных вариантов включения нагрузки. Другие варианты подключения описаны в статье «Как подключить нагрузку к блоку управления на микросхемах». Но практика показывает, что вариант с магнитным пускателем, пожалуй, самый простой и надежный. Возможная реализация такого варианта показана на рисунке 6.Рисунок 6.
Электропитание терморегулятора
Блок питания устройства нестабилизированный, а поскольку сам терморегулятор (одна микросхема и один транзистор) практически никакой мощности не потребляет, то в качестве источника питания вполне подойдет любой сетевой адаптер китайского производства.
Если сделать блок питания, как показано на схеме, то вполне подойдет небольшой силовой трансформатор от кассетного магнитофона калькулятора или чего-то другого. Главное, чтобы напряжение на вторичной обмотке было не свыше 12..14В. При меньшем напряжении не будет срабатывать реле, а при большем оно просто может сгореть.
Если выходное напряжения трансформатора находится в пределах 17…19В, то тут без стабилизатора не обойтись. Это не должно пугать, ведь современные интегральные стабилизаторы имеют всего 3 вывода, запаять их не так и сложно.
Включение нагрузки
Открытый транзистор VT1 включает реле K1, которое своим контактом K1.1 включает магнитный пускатель K2. Контакты магнитного пускателя K2.1 и K2.2 подключают к сети нагреватель. Следует отметить, что нагреватель включается сразу двумя контактами. Такое решение гарантирует, что при отключенном пускателе на нагрузке не останется фаза, если, конечно все исправно.
Поскольку погреб помещение влажное, иногда очень сырое, в плане электробезопасности очень опасное, то подключение всего устройства лучше всего осуществить с применением УЗО по всем требованиям к современной проводке. О правилах устройства электрической проводки в подвале можно почитать в этой статье.
Каким должен быть нагреватель
Схем терморегуляторов для погреба опубликовано немало. Когда-то их печатал журнал «Моделист-коструктор» и другие печатные издания, а теперь все это изобилие перекочевало в интернет. В этих статьях даются рекомендации, каким же должен быть нагреватель.
Кто-то предлагает обычные стоваттные лампы накаливания, трубчатые нагреватели марки ТЭН, масляные радиаторы (можно даже с неисправным биметаллическим регулятором). Также предлагается использовать бытовые обогреватели с встроенным вентилятором. Главное, чтобы не было прямого доступа к токоведущим частям. Поэтому старые электроплитки с открытой спиралью и самодельные нагреватели типа «козёл» применять ни в коем случае нельзя.
Сначала проверьте монтаж
Если устройство собрано без ошибок из исправных деталей, то особой наладки не требуется. Но в любом случае перед первым включением обязательно проверить качество монтажа: нет ли непропаек или наоборот замкнутых дорожек на печатной плате. И проделывать эти действия надо не забывать, просто взять себе за правило. Особенно это относится к конструкциям, подключаемым к электрической сети.
Настройка терморегулятора
Если первое включение конструкции произошло без дыма и взрывов, то единственное, что надо сделать, это выставить опорное напряжение на прямом входе компаратора (вывод 2), согласно желаемой температуре. Для этого необходимо произвести несколько расчетов.
Предположим, что температура в погребе должна поддерживаться на уровне +2 градуса по Цельсию. Тогда сначала переводим ее в градусы Кельвина, затем полученный результат умножаем на 0,010В в результате получается опорное напряжение, оно же уставка температуры.
(273,15 + 2) * 0,010 = 2,7515(В)
Если предполагается, что терморегулятор должен поддерживать температуру, например, +4 градуса, то получится следующий результат: (273,15 + 4) * 0,010 = 2,7715(В)
По материалам - http://electrik.info/main/praktika/758-termoregulyator-dlya-pogreba-svoi...
44kw.com
Термореле своими руками
Содержание:- Устройство и принцип работы термореле
- Типовая схема термореле
- Как работает готовая схема
- Простая схема устройства
Терморегулятор или термореле в бытовых условиях используется для холодильников, утюгов и других приборов. Нередко возникают ситуации, когда необходимо установить в помещении определенную температуру или подключить теплые полы. С этой целью можно использовать заводские изделия, а можно изготовить термореле своими руками с параметрами, необходимыми для конкретных условий.
Устройство и принцип работы термореле
Для любительских конструкций чаще всего практикуется использование терморезисторов, диодов или транзисторов. На их основе получается простейшая электрическая схема.

Заданная температура поддерживается путем периодического включения или выключения ТЭНа – нагревательного элемента. Когда температура подойдет к заданному уровню происходит срабатывание сравнивающего устройства – компратора, отключающего ТЭН. Однако при всей кажущейся простоте, на практике встречаются определенные сложности.
Наибольшую трудность представляет настройка и регулировка требуемой температуры. Характерные точки шкалы температур определяются путем поочередного погружения датчика в емкость с тающим льдом и кипятком. Таким образом, удается откалибровать температуру ноль градусов и температуру кипения. На основании полученных данных настраивается необходимая промежуточная температура срабатывания термореле.
В схеме термореле рекомендуется использовать температурные сенсоры, уже откалиброванные в заводских условиях. Они выпускаются в виде датчиков, работающих с микроконтроллерами. Передача информации осуществляется в цифровом виде. Чаще всего в конструкциях используется устройство LM335 и его модификации 135 и 235. Первая цифра маркировки означает предназначение прибора. Датчик с цифрой 1 применяется в военной области, с 2 – в индустрии, а 3 предназначена для бытовых приборов. Именно 335-я модель используется в схеме бытового реле. Прибор предназначен для работы в температурном диапазоне от -40 до +100 градусов.
Типовая схема термореле
Основой конструкции является термодатчик LM335 или его аналоги, а также компраматор LM311. Схему термореле дополняет выходное устройство, к которому подключается нагреватель с установленной мощностью. Обязательно присутствует блок питания, при необходимости могут использоваться индикаторы.

В более сложную схему включаются транзисторы, реле, стабилитрон и конденсатор С1, сглаживающий пульсации напряжения. Выравнивание тока производится с помощью параметрического стабилизатора. В этом случае устройство может питаться от любого источника, параметры которого совпадают с напряжением катушки реле в диапазоне от 12 до 24 вольт. Источник питания может стабилизироваться с помощью обычного диодного моста с конденсатором.
Как работает готовая схема
С помощью транзистора включается реле, которое, в свою очередь, обеспечивает включение магнитного пускателя. Через его контакты нагреватель подключается к сети двумя собственными контактами. В этом случае нанагрузке не остается фазы, когда пускатель отключается. Если в помещении повышенная влажность, для подключения рекомендуется использовать УЗО.
В качестве нагревателя, кроме ТЭНов, используются масляные радиаторы, лампы накаливания на 100 Вт и бытовые обогреватели со встроенным вентилятором. Необходимо исключить прямой доступ к токоведущим частям.
После того как термореле на включение и выключение своими руками собрано, следует проверить качество и правильность монтажа. Все соединения должны быть хорошо пропаяны. После этого можно выполнять настройку прибора в соответствии с заданными параметрами.
Простая схема термореле
electric-220.ru











