ул.Симферопольская
дом 5, офис 9
Корзина
Корзина пуста
Контакторы и пускатели — условные обозначения и надписи. Расшифровка и технические характеристики. Как на схеме обозначается пускатель
Контактор | Обозначение на схеме
Схематическое обозначение электромагнитного контактора показывает общий принцип его работы и сформировано согласно правил действующего ГОСТ Р МЭК 60617-DB-12M-2015 «Графические символы для схем (в формате базы данных)».
Ниже показана однолинейная схема электрического щита, в котором установлен ряд модульных устройств.

Контактор обозначается как электромагнит КМ, катушка которого запитана через автомат QF2, а сердечник механически связан с контактами, разрывающими линию питания с автоматического выключателя QF2.

Схематический вид включает:
1. Электромагнит - катушка с магнитным сердечником
2. Механическую связь сердечника с силовыми контактами
3. Силовые контакты коммутирующими нагрузку
4. Контур корпуса (показывается не всегда)
Для трехфазных устройств принцип не изменяется, лишь добавляются дополнительные силовые контакты:
Этой информации достаточно, чтобы любой смог понять принцип действия этого оборудования и его тип.
Нередко контактор на однолинейной схеме путают с магнитным пускателем, особенно на больших сложных сборках. Чтобы это не произошло, обращайте внимание на две основные детали:
1) Обозначение силовых контактов: в случае с расцепителем, механическая связь показывается с рычагом автоматического выключателя (контакт с "кубиком"), а не просто с силовыми контактами (контакты с полукругом или без дополнительного графического знака).
2) Корпус щитового устройства: Контур контактора, показанный пунктирной линией, обязательно включает в себя электромагнит и связанные с ним силовые контакты, у расцепителя он часто вообще не показывается.
На сложных однолинейных схемах, где большое количество сгруппированных в определенной последовательности аппаратов защиты, автоматики и т.д. встречается упрощенная схема отображения контакторов:

В таких случаях, для удобства, обозначение контактора разбивается на части - отдельно показывается электромагнит (КМ1 и КМ2) и линии питания, проходящие через его силовые контакты (КМ1.1, КМ1.2, КМ2.1., КМ2.2).
Условные обозначения другого модульного оборудования, которое чаще всего встречается в электрических щитах, мы рассмотрим в следующий раз. Подписывайтесь на нашу группу вконтакте, узнайте первыми о выходе новых материалов.
rozetkaonline.ru
33. Назначение и устройство магнитных пускателей. Их обозначение на электрических схемах. Обозначение на схеме магнитный пускатель
Контакторы и пускатели - расшифровка обозначений. Технические характеристики Шнайдер Электрик и ИЭК.
Контактор – это одна из разновидностей электромагнитного реле.
Он имеет в своей конструкции катушку, при подаче напряжения на которую, происходит втягивание сердечника, после чего собственно и замыкаются контакты.
Разница между контактором и магнитным пускателем
Многие путают контакторы с пускателями. Чем же они отличаются между собой?
Контактор по сути, это одиночное устройство, предназначенное для замыкания и размыкания электрических цепей. А пускатель представляет собой некое комплексное устройство, выполняющее ту же функцию, но с дополнительными элементами в своей схеме.
Например, различные виды защит или пусковые кнопки.
Большой проблемы нет, в том что многие применяют эти термины по-другому.
Главное понимать функциональность каждого оборудования.
Что означают сокращенные названия пускателей
Ниже приведены расшифровки условных обозначений и наименований популярных марок пускателей и контакторов ПМЛ, КМЭ, ПАЕ, ПМА.
По ним можно узнать, что означают те или иные цифробуквенные обозначения и как они расшифровываются.
Получается, что только из одного названия можно понять:
- что это за изделие
- какая у него функциональность
- какие дополнительные возможности он в себе несет
Чтобы ознакомиться с каждым типом пускателя нажмите на соответствующую вкладку.
Однако помимо названия, очень много информации содержится на самом корпусе контактора.
Рассмотрим на примере двух изделий от IEK КМИ и Schneider Electric LC1D25 какие же надписи и обозначения наносят производители на корпуса, как они расшифровываются и что обозначают.
Технические характеристики на самом контакторе
Начнем с контактора от Шнайдер Электрик. На боковой грани указывается максимально возможная подключаемая к контактору мощность в лошадиных силах (HP - horsepower). Зависит данная мощность от питающего напряжения.
В ряде стран, лошадиные силы до сих пор применяются, хотя и есть рекомендации международной организации по метрологии о том, чтобы лошадиную силу исключить из употребления.
Далее указываются общие рекомендации по выбору автоматических выключателей или предохранителей.
- надпись CB – Circuit Breaker относится к автоматам
- Fuse – к предохранителям
Обязательно прописывается максимальное рабочее напряжение (а.с. max).
Cont. current – это длительный номинальный ток при категории нагрузки АС1.
Если говорить упрощенно, то категория АС1 – это нагрузка типа утюг или обыкновенный нагреватель.
AWG 6-14 Cu – показывает сечение проводов, которые можно подключать к контактам.
Измерение идет в западных единицах. Для того, чтобы узнать аналог нашего сечения в мм2, потребуется воспользоваться таблицей перевода AWG в мм2.
Torque 20lb.in – момент усилия, с которым допускается затягивать клеммы.
Более точные цифры в привычных единицах измерения, можно также найти в технических данных на сайте производителя, либо воспользоваться вот здесь специальной программой конвертером lb-in в Nm (ньютон-метры).
Lb-in расшифровывается как фунт на квадратный дюйм.
Качественные контакторы всегда имеют надписи о наличии сертификатов, которым соответствует данный механизм.
Ith-40А – условный тепловой ток в открытом исполнении. Проще говоря, это тот ток, который может через себя пропустить контактор при нормальных условиях окружающей среды.
Ui=690V – номинальное напряжение изоляции изделия.
IEC/EN 60947-4-1 – соответствие пускателя данному стандарту. ГОСТ Р50030.4.1-2012 – это наш модифицированный аналог этого стандарта.
Uimp=6kV – допустимое импульсное перенапряжение.
В отдельной табличке указываются возможные подключаемые к контактору мощности, в зависимости от питающего напряжения. 
Мощности прописываются уже в киловаттах. У некоторых может возникнуть вопрос, почему такая разница в зависимости от напряжения.
Объясняется это просто. По большому счету, контактору все равно на какое напряжение рассчитана нагрузка. Самое главное, это величина тока, протекающего через его контакты.
Например, у вас есть напряжение 100В и ток 10А. Нагрузка в этом случае будет 1кВт.А если напряжение будет в 2 раза больше, т.е. 200В, то при подключении той же нагрузки в 1кВт, через изделие будет течь ток в 2 раза меньше I=5А.
Поэтому, чем ниже напряжение, тем меньшей мощности нагрузку можно подключить к контактору. При этом, всегда обращайте внимание, для какого типа нагрузки указаны данные.
Например в данной случае, мощности указаны для нагрузки AC3. Образец такой нагрузки – асинхронный двигатель.
JIS C8201-4-1 – это японский промышленный стандарт. Соответственно, здесь также прописывается возможные подключаемые к контактору мощности, в зависимости от питающего напряжения по данному стандарту. 
Почему прописывается такой большой и странный набор напряжений? Потому что в различных странах разные стандарты, которые и определяют уровни силовых напряжений.
Например, в Японии в обычной розетке 100 вольт. А для мощных нагрузок применяется уже 200В.
Надписи контактов
Переходим к надписям на лицевой панели пускателя=контактора.
А1 и А2 – это точки подключения катушки управления.
Сами клеммы маркируются двумя альтернативными способами:
- числовая последовательность 1-2-3-4-5-6
- буквенно цифровая. Сверху L1-L2-L3. Снизу T1-T2-T3.


Вспомогательные контакты маркируются в соответствии со стандартами. Есть один нюанс, о котором не все знают.
Нормально открытые и закрытые контакты
Первая цифра обозначения – это порядковый номер контакта. А вторая цифра – это функция контакта.
Например, сверху можно увидеть надписи 13-21. Снизу 14-22.
То есть, первые цифры 1-2 это порядковый номер контакта. Слева идет один вспомогательный контакт, справа второй.
А вторая цифра – это функция. Число 1-2 – это общий провод или часть нормально закрытого контакта цепи.
Число 3-4 это часть нормально открытого контакта. То есть по номерам, не раскручивая и не прозванивая механизм, не изучая его схему в паспорте, можно сразу понять, что 13-14 является нормально открытым контактом №1 (NO – normal open).
А 21-22 – нормально закрытый контакт №2 (NC – normal closed).
Все другие привычные нам электромагнитные реле, имеют такую же маркировку, облегчающую визуальное понимание функциональности устройства. Вот пример другого реле и обозн
xn----7sbeb3bupph.xn--p1ai
Контакторы и пускатели - расшифровка обозначений. Технические характеристики Шнайдер Электрик и ИЭК.
Контактор – это одна из разновидностей электромагнитного реле.
Он имеет в своей конструкции катушку, при подаче напряжения на которую, происходит втягивание сердечника, после чего собственно и замыкаются контакты.
Разница между контактором и магнитным пускателем
Многие путают контакторы с пускателями. Чем же они отличаются между собой?
Контактор по сути, это одиночное устройство, предназначенное для замыкания и размыкания электрических цепей. А пускатель представляет собой некое комплексное устройство, выполняющее ту же функцию, но с дополнительными элементами в своей схеме.
Например, различные виды защит или пусковые кнопки.
Большой проблемы нет, в том что многие применяют эти термины по-другому.
Главное понимать функциональность каждого оборудования.
Что означают сокращенные названия пускателей
Ниже приведены расшифровки условных обозначений и наименований популярных марок пускателей и контакторов ПМЛ, КМЭ, ПАЕ, ПМА.
По ним можно узнать, что означают те или иные цифробуквенные обозначения и как они расшифровываются.
Получается, что только из одного названия можно понять:
- что это за изделие
- какая у него функциональность
- какие дополнительные возможности он в себе несет
Чтобы ознакомиться с каждым типом пускателя нажмите на соответствующую вкладку.
Однако помимо названия, очень много информации содержится на самом корпусе контактора.
Рассмотрим на примере двух изделий от IEK КМИ и Schneider Electric LC1D25 какие же надписи и обозначения наносят производители на корпуса, как они расшифровываются и что обозначают.
Технические характеристики на самом контакторе
Начнем с контактора от Шнайдер Электрик. На боковой грани указывается максимально возможная подключаемая к контактору мощность в лошадиных силах (HP - horsepower). Зависит данная мощность от питающего напряжения.
В ряде стран, лошадиные силы до сих пор применяются, хотя и есть рекомендации международной организации по метрологии о том, чтобы лошадиную силу исключить из употребления.
Далее указываются общие рекомендации по выбору автоматических выключателей или предохранителей.
- надпись CB – Circuit Breaker относится к автоматам
- Fuse – к предохранителям
Обязательно прописывается максимальное рабочее напряжение (а.с. max).
Cont. current – это длительный номинальный ток при категории нагрузки АС1.
Если говорить упрощенно, то категория АС1 – это нагрузка типа утюг или обыкновенный нагреватель.
AWG 6-14 Cu – показывает сечение проводов, которые можно подключать к контактам.
Измерение идет в западных единицах. Для того, чтобы узнать аналог нашего сечения в мм2, потребуется воспользоваться таблицей перевода AWG в мм2.
Torque 20lb.in – момент усилия, с которым допускается затягивать клеммы.
Более точные цифры в привычных единицах измерения, можно также найти в технических данных на сайте производителя, либо воспользоваться вот здесь специальной программой конвертером lb-in в Nm (ньютон-метры).
Lb-in расшифровывается как фунт на квадратный дюйм.
Качественные контакторы всегда имеют надписи о наличии сертификатов, которым соответствует данный механизм.
Ith-40А – условный тепловой ток в открытом исполнении. Проще говоря, это тот ток, который может через себя пропустить контактор при нормальных условиях окружающей среды.
Ui=690V – номинальное напряжение изоляции изделия.
IEC/EN 60947-4-1 – соответствие пускателя данному стандарту. ГОСТ Р50030.4.1-2012 – это наш модифицированный аналог этого стандарта.
Uimp=6kV – допустимое импульсное перенапряжение.
В отдельной табличке указываются возможные подключаемые к контактору мощности, в зависимости от питающего напряжения. 
Мощности прописываются уже в киловаттах. У некоторых может возникнуть вопрос, почему такая разница в зависимости от напряжения.
Объясняется это просто. По большому счету, контактору все равно на какое напряжение рассчитана нагрузка. Самое главное, это величина тока, протекающего через его контакты.
Например, у вас есть напряжение 100В и ток 10А. Нагрузка в этом случае будет 1кВт.А если напряжение будет в 2 раза больше, т.е. 200В, то при подключении той же нагрузки в 1кВт, через изделие будет течь ток в 2 раза меньше I=5А.
Поэтому, чем ниже напряжение, тем меньшей мощности нагрузку можно подключить к контактору. При этом, всегда обращайте внимание, для какого типа нагрузки указаны данные.
Например в данной случае, мощности указаны для нагрузки AC3. Образец такой нагрузки – асинхронный двигатель.
JIS C8201-4-1 – это японский промышленный стандарт. Соответственно, здесь также прописывается возможные подключаемые к контактору мощности, в зависимости от питающего напряжения по данному стандарту. 
Почему прописывается такой большой и странный набор напряжений? Потому что в различных странах разные стандарты, которые и определяют уровни силовых напряжений.
Например, в Японии в обычной розетке 100 вольт. А для мощных нагрузок применяется уже 200В.
Надписи контактов
Переходим к надписям на лицевой панели пускателя=контактора.
А1 и А2 – это точки подключения катушки управления.
Сами клеммы маркируются двумя альтернативными способами:
- числовая последовательность 1-2-3-4-5-6
- буквенно цифровая. Сверху L1-L2-L3. Снизу T1-T2-T3.
Вспомогательные контакты маркируются в соответствии со стандартами. Есть один нюанс, о котором не все знают.
Нормально открытые и закрытые контакты
Первая цифра обозначения – это порядковый номер контакта. А вторая цифра – это функция контакта.
Например, сверху можно увидеть надписи 13-21. Снизу 14-22.
То есть, первые цифры 1-2 это порядковый номер контакта. Слева идет один вспомогательный контакт, справа второй.
А вторая цифра – это функция. Число 1-2 – это общий провод или часть нормально закрытого контакта цепи.
Число 3-4 это часть нормально открытого контакта. То есть по номерам, не раскручивая и не прозванивая механизм, не изучая его схему в паспорте, можно сразу понять, что 13-14 является нормально открытым контактом №1 (NO – normal open).
А 21-22 – нормально закрытый контакт №2 (NC – normal closed).
Все другие привычные нам электромагнитные реле, имеют такую же маркировку, облегчающую визуальное понимание функциональности устройства. Вот пример другого реле и обозначение его контактов.
Вам не нужно искать документацию на него, чтобы понять как здесь подключаться или какую функцию несет тот или иной винтовой зажим.
На корпусе также обязательно прописывается напряжение катушки, которая управляет пускателем.
Буква М7 (или другая) – это определение типа катушки в заказном номере.
Например, если у вас в контакторе марки LC1D25 сгорит катушка, вам достаточно будет при заказе указать напряжение и ее номер М7. Вы точно будете знать, что придет именно то изделие, и того размера, которое необходимо.
Еще один важный момент, на который стоит обратить внимание – это возможность использования разных типов проводов в клеммах. Если площадки будут медными, это означает, что применять алюминиевые провода недопустимо.
Сечение и типы подключаемых проводов указываются в технической документации.
С контактором IEK все гораздо проще. Его маркировка построена практически по такому же принципу.
Цифро-буквенное обозначение рабочих клемм:
Двойная маркировка вспомогательных контактов: 13-14
- первая группа (первые цифры 1-1)
- с нормально открытым контактом (вторые цифры 3-4)
Для российского рынка может быть и сокращенное обозначение “НО” – нормально открытый.
Сбоку прописывается напряжение катушки 230В (50Гц). И другие технические параметры.
КМИ – 10910 – его заказной номер
АС-3 In=9А и АС1 In=25А – возможно подключаемая нагрузка, для различных категорий.
Также указываются мощности подключаемой нагрузки в зависимости от их напряжения питания. 
Может быть изображена даже условная схема контактора со всеми его контактами (рабочими и вспомогательными).
Внизу прописывается нормативный документ, которому соответствует данное изделие – ГОСТ Р50030.4.1
Статьи по теме
domikelectrica.ru
Условное обозначение магнитного пускателя на схеме. Обозначение на схеме пускателя магнитного
Контактор | Обозначение на схеме
Схематическое обозначение электромагнитного контактора показывает общий принцип его работы и сформировано согласно правил действующего ГОСТ Р МЭК 60617-DB-12M-2015 «Графические символы для схем (в формате базы данных)».
Ниже показана однолинейная схема электрического щита, в котором установлен ряд модульных устройств.
Контактор обозначается как электромагнит КМ, катушка которого запитана через автомат QF2, а сердечник механически связан с контактами, разрывающими линию питания с автоматического выключателя QF2.
Схематический вид включает:
1. Электромагнит - катушка с магнитным сердечником
2. Механическую связь сердечника с силовыми контактами
3. Силовые контакты коммутирующими нагрузку
4. Контур корпуса (показывается не всегда)
Для трехфазных устройств принцип не изменяется, лишь добавляются дополнительные силовые контакты:
Этой информации достаточно, чтобы любой смог понять принцип действия этого оборудования и его тип.
Нередко контактор на однолинейной схеме путают с магнитным пускателем, особенно на больших сложных сборках. Чтобы это не произошло, обращайте внимание на две основные детали:
1) Обозначение силовых контактов: в случае с расцепителем, механическая связь показывается с рычагом автоматического выключателя (контакт с "кубиком"), а не просто с силовыми контактами (контакты с полукругом или без дополнительного графического знака).
2) Корпус щитового устройства: Контур контактора, показанный пунктирной линией, обязательно включает в себя электромагнит и связанные с ним силовые контакты, у расцепителя он часто вообще не показывается.
На сложных однолинейных схемах, где большое количество сгруппированных в определенной последовательности аппаратов защиты, автоматики и т.д. встречается упрощенная схема отображения контакторов:
В таких случаях, для удобства, обозначение контактора разбивается на части - отдельно показывается электромагнит (КМ1 и КМ2) и линии питания, проходящие через его силовые контакты (КМ1.1, КМ1.2, КМ2.1., КМ2.2).
Условные обозначения другого модульного оборудования, которое чаще всего встречается в электрических щитах, мы рассмотрим в следующий раз. Подписывайтесь на нашу группу вконтакте, узнайте первыми о выходе новых материалов.
rozetkaonline.ru
Магнитный пускатель ПМЛ-1100 | Заметки электрика

Здравствуйте, уважаемые посетители и гости сайта «Заметки электрика».
После публикации тем, имеющих непосредственное отношение к контакторам и пускателям, например, реверс трехфазного двигателя, реверс однофазного двигателя, ограничитель мощности и т.д., я часто получаю от Вас письма с просьбой уделить больше внимания этим устройствам. Просьба услышана и сегодня я расскажу Вам о назначении, устройстве, принципе работы магнитного пускателя ПМЛ-1100.
Для начала определимся, что же такое пускатель?
Согласно ГОСТа Р 50030.4.1-2002, пускатель — это:
К коммутационным аппаратам (устройствам) относятся контакторы, реле, предохранители, автоматические выключатели, разъединители, рубильники, одноклавишные, двухклавишные, проходные выключатели, кнопочные посты и т.п.
Своими словами можно сказать, что пускатель необходим для дистанционного (удаленного) пуска, остановки и реверса трехфазных и однофазных электродвигателей в системах вентиляции, насосных станций, управления задвижками трубопроводов, компрессоров, лифтов, конвейеров, эскалаторов и т.д., а также для защиты электродвигателей от перегрузки, например, с помощью реле тепловой защиты.
Расшифровка пускателя ПМЛ-1100
Расшифруем обозначение пускателя ПМЛ-1100:
- первая цифра «1» — величина пускателя — 1
- вторая цифра «1» - нереверсивный пускатель без теплового реле
- третья цифра «0» - степень защиты IP00, исполнение без кнопок управления
- четвертая цифра «0» - один вспомогательный замыкающий (нормально-открытый) контакт
Технические характеристики магнитного пускателя ПМЛ-1100
На корпусе пускателя приклеен стикер с его основными характеристиками:
-
номинальное напряжение силовой (главной) цепи — 220, 380 и 660 (В)
-
номинальный ток силовых (главных) контактов — 12, 12 и 8,9 (А)
-
климатическое исполнение — УЗ

Более подробно о всех категориях применения пускателей и контакторов я расскажу Вам в ближайшее время. Чтобы не пропустить новые выпуски статей, подписывайтесь на получение уведомлений о их выходе себе на почту.
Напряжение катушки пускателя составляет ~220 (В). Это видно по бирке в верхней части пускателя.

Катушка является съемной (дальше мы поговорим как добраться до катушки), поэтому ее можно поменять на другой номинал, например, на 380 (В). В продаже они имеются. У себя на предприятии катушки для пускателей и контакторов мы мотаем самостоятельно по данным сгоревших катушек.
Рассматриваемый магнитный пускатель ПМЛ-1100 легко можно установить на стандартную DIN-рейку с размером 35 (мм) или монтажную панель с установочными размерами 34х48 (мм).

Раз уж мы заговорили об установке, то стоит указать габаритные размеры ПМЛ-1100:
Схема пускателя ПМЛ-1100
Схема магнитного пускателя ПМЛ-1100 изображена на картинке ниже.

- А1 и А2 — это вывода катушки
- L1 (1) — Т1 (2) - первая пара замыкающих силовых (главных) контактов
-
L2 (3) — Т2 (4) - вторая пара замыкающих силовых (главных) контактов
-
L3 (5) — Т3 (6) - третья пара замыкающих силовых (главных) контактов
-
NO (13) — NO (14) — вспомогательные замыкающие (нормально-открытые) контакты
Кстати, у ПМЛ-1100 вывод катушки А2 сделан с двух сторон для удобства подключения.

Такое обозначение принято, согласно ГОСТ Р 50030.4.1-2002. Там же сказано, что питание к пускателю необходимо подводить к клеммам L1 (1), L2 (3), L3 (5), а нагрузку подключать на клеммы Т1 (2), Т2 (4), Т3 (6). Хотя особой разницы по конструкции я не вижу. Скорее всего это больше необходимо для безопасной эксплуатации, так же как с цветами фазных, нулевых и защитных проводников.
Если количества контактов в пускателе Вам не достаточно, то можно добавить специальную приставку, например, ПКЛ-22М на 4 контактные группы:
- 53 — 54 — замыкающий контакт
- 61 — 62 — размыкающий контакт
- 71 — 72 - размыкающий контакт
- 83 — 84 - замыкающий контакт


Эти приставки имеются в продаже. Они свободно одеваются на рассматриваемый магнитный пускатель ПМЛ-1100 методом фронтальной установки.

Попадаем в направляющие и защелкиваем.


Существуют контактные приставки с разными комбинациями групп и контактов.
Кстати, недавно в продаже для магнитных пускателей я увидел специальные пневматические приставки выдержки времени, типа ПВИ. На них функционал пускателя можно значител
xn----7sbeb3bupph.xn--p1ai
Пускатель ПМЛ: обозначение и характеристики. Магнитный пускатель на схеме обозначение
Схема магнитного пускателя - Всё о электрике в доме
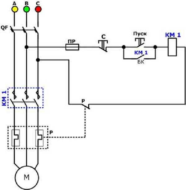
СХЕМА ПОДКЛЮЧЕНИЯ МАГНИТНОГО ПУСКАТЕЛЯ
Прежде чем приступить к практическому подключению пускателя — напомним полезную теорию: контактор магнитного пускателя включается управляющим импульсом, исходящим от нажатия пусковой кнопки, с помощью которой подается напряжение на катушку управления. Удержание контактора во включенном состоянии происходит по принципу самоподхвата – когда дополнительный контакт подключается параллельно пусковой кнопке, тем самым подавая напряжение на катушку, вследствие чего пропадает необходимость удерживать кнопку запуска в нажатом состоянии.

Отключение магнитного пускателя в этом случае возможно только при разрыве цепи управляющей катушки, из чего становится очевидной необходимость использования кнопки с размыкающим контактом. Поэтому кнопки управления пускателем, которые называют кнопочным постом, имеют по две пары контактов – нормально открытые (разомкнутые, замыкающие, НО, NO) и нормально закрытые (замкнутые, размыкающие, НЗ, NC)

Данная универсализация всех кнопок кнопочного поста сделана для того, чтобы предвидеть возможные схемы обеспечения моментального реверса двигателя. Общепринято называть отключающую кнопку словом: «Стоп » и маркировать её красным цветом. Включающую кнопку часто называют пусковой, стартовой, или обозначают словом «Пуск », «Вперёд », «Назад ».

Если катушка рассчитана на срабатывание от 220 В, то цепь управления коммутирует нейтраль. Если рабочее напряжение электромагнитной катушки 380 В, то в цепи управления протекает ток, «снятый» с другой питающей клеммы пускателя.
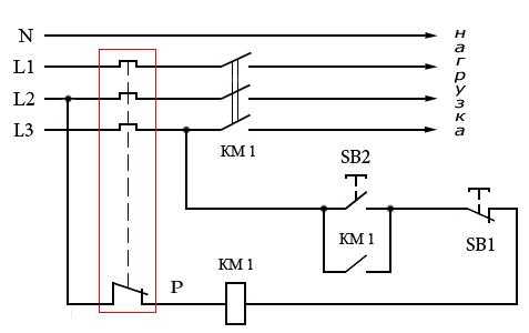
Схема подключения магнитного пускателя на 220 В

Здесь ток на магнитную катушку КМ 1 подается через тепловое реле и клеммы, соединенных в цепь кнопок SB2 для включения — «пуск» и SB1 для остановки — «стоп». Когда мы нажимаем «пуск» электрический ток поступает на катушку. Одновременно сердечник пускателя притягивает якорь, в результате чего происходит замыкание подвижных силовых контактов, после чего напряжение поступает на нагрузку. При отпускании «пуск» не происходит размыкание цепи, поскольку параллельно этой кнопке выполнено подключение блок-контакта КМ1 с замкнутыми магнитными контактами. Благодаря этому на катушку поступает фазное напряжение L3. При нажатии «стоп» питание отключается, подвижные контакты приходят в исходное положение, что приводит к обесточиванию нагрузки. Те же процессы происходят при работе теплового реле Р – обеспечивается разрыв ноля N, питающего катушку.
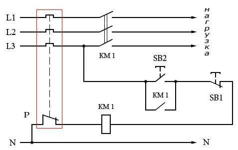
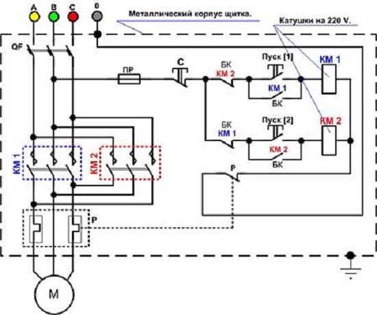
Схема подключения магнитного пускателя на 380 В
Подключение к 380 В практически не отличается от первого варианта, различие лишь в питающем напряжении магнитной катушки. В данном случае питание осуществляется с использованием двух фаз L2 и L3, тогда как в первом случае — L3 и ноль.

На схеме видно, что катушка пускателя (5) питается от фаз L1 и L2 при напряжении 380 В. Фаза L1 присоединяется напрямую к ней, а фаза L2 – через кнопку 2 «стоп», кнопку 6 «пуск» и кнопку 4 теплового реле, соединенные последовательно между собой. Принцип действия такой схемы следующий: После нажатия кнопки 6 «пуск» через включенную кнопку 4 теплового реле напряжение фазы L2 попадает на катушку магнитного пускателя 5. Происходит втягивание сердечника, замыкающее контактную группу 7 на определенную нагрузку (электродвигатель М), при этом подается ток, напряжением 380 В. В случае выключения «пуск» цепь не прерывается, ток проходит через контакт 3 – подвижный блок, замыкающийся при втягивании сердечника.

При аварии в обязательном порядке должно сработать теплового реле 1, его контакт 4 разрывается, отключается катушка и возвратные пружины приводят сердечник в исходное положение. Контактная группа размыкается, снимая напряжение с аварийного участка.
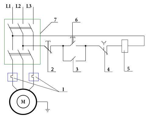
Подключение магнитного пускателя через кнопочный пост
В данную схему включены дополнительные кнопки включения и остановки. Обе кнопки «Стоп» подключены в цепь управления последовательно, а кнопки «Пуск» соединяются параллельно.Такое подключение позволяет производить коммутацию кнопками с любого поста.

Вот ещё вариант. Схема состоит из двухкнопочного поста “Пуск” и “Стоп” с двумя парами контактов нормально замкнутых и разомкнутых. Магнитный пускатель с катушкой управления на 220 В. Питание кнопок взято с клеммы силовых контактов пускателя, цифра 1. Напряжение подходит до кнопки “Стоп” цифра 2. Проходит через нормально замкнутый контакт, по перемычке до кнопки “Пуск” цифра 3.

Нажимаем кнопку “Пуск”, замыкается нормально разомкнутый контакт цифра 4. Напряжение достигает цели, цифра 5, катушка срабатывает, сердечник втягивается под воздействием электромагнита и приводит в движение силовые и вспомогательные контакты, выделенные пунктиром.
Вспомогательный блок контакт 6 шунтирует контакт кнопки “пуск” 4, для того, чтобы при отпускании кнопки “Пуск” пускатель не отключился. Отключение пускателя осуществляется нажатием кнопки “Стоп”, цифра 7, снимается напряжение с катушки управления и под воздействием возвратных пружин пускатель отключается.
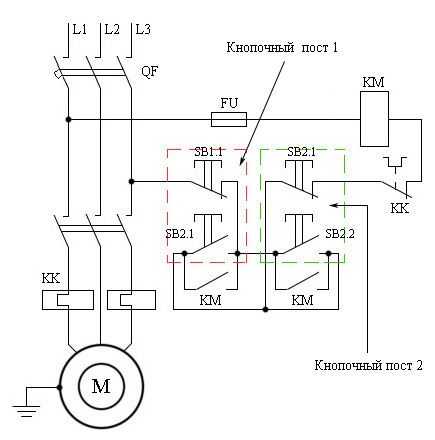
Подключение двигателя через пускатели
Нереверсивный магнитный пускатель
Если изменять направление вращения двигателя не требуется, то в цепи управления используются две не фиксируемые подпружиненные кнопки: одна в нормальном положении разомкнутая – «Пуск», другая замкнутая – «Стоп». Как правило, они изготавливаются в едином диэлектрическом корпусе, при этом одна из них красного цвета. Такие кнопки обычно имеют две пары групп контактов – одну нормально разомкнутую, другую замкнутую. Их тип определяется во время монтажных работ визуально или с помощью измерительного прибора.

Провод цепи управления подключается к первой клемме замкнутых контактов кнопки «Стоп». Ко второй клемме этой кнопки подключают два провода: один идет на любой ближайший из разомкнутых контактов кнопки «Пуск», второй – подключается к управляющему контакту на магнитном пускателе, который при отключенной катушке разомкнут. Этот разомкнутый контакт соединяется коротким проводом с управляемой клеммой катушки.
Второй провод с кнопки «Пуск» подключается непосредственно на клемму втягивающей катушки. Таким образом, к управляемой клемме «втягивающей» должно быть подключено два провода – «прямой» и «блокирующий».
Одновременно замыкается управляющий контакт и, благодаря замкнутой кнопке «Стоп», управляющее воздействие на втягивающую катушку фиксируется. При отпускании кнопки «Пуск» магнитный пускатель остается замкнутым. Размыкание контактов кнопки «Стоп» вызывает отключение электромагнитной катушки от фазы или нейтрали и электродвигатель отключается.
Реверсивный магнитный пускатель
Для реверсирования двигателя необходимо два магнитных пускателя и три управляющие кнопки. Магнитные пускатели устанавливаются рядом друг с другом. Для большей наглядности условно отметим их питающие клеммы цифрами 1–3–5, а те, к которым подключен двигатель как 2–4–6.

Для реверсивной схемы управления пускатели соединяются так: клеммы 1, 3 и 5 с соответствующими номерами соседнего пускателя. А «выходные» контакты перекрестно: 2 с 6, 4 с 4, 6 с 2. Провод, питающий электродвигатель, подключается к трем клеммам 2, 4, 6 любого пускателя.
При перекрестной схеме подключения одновременное срабатывание обоих пускателей приведет к короткому замыканию. Поэтому проводник «блокирующей» цепи каждого пускателя должен проходить сначала через замкнутый управляющий контакт соседнего, а потом – через разомкнутый своего. Тогда включение второго пускателя будет вызывать отключение первого и наоборот.
Ко второй клемме замкнутой кнопки «Стоп» подключаются не два, а три провода: два «блокирующих» и один питающий кнопки «Пуск», включаемых параллельно друг другу. При такой схеме подключения кнопка «Стоп» выключает любой из скоммутированных пускателей и останавливает электродвигатель
xn----7sbeb3bupph.xn--p1ai
4.4. Обозначение контакторов в схеме.
В схеме катушка контактора, его силовые и блокировочные контакты обозначаются буквой «К» с цифрой, например К1, К10 и т.д. За нормальное положение контактора в схеме принято положение «Выключено». В силовой схеме контакты этого положения изображаются разомкнутыми, а блокировочные контакты этого положения - замкнутыми.
| Схема цепей управления | Силовая схема. | |||
|
| - катушка вентиля | подвижный контакт | неподвижный контакт | |
|
| - блокировочные контакты замкнуты при выключенном контакторе |
|
| |
|
| - блокировочные контакты замкнуты при включенном контакторе | |||
5. Электромагнитные контакторы.
Электромагнитные контакторы применяются в высоковольтных цепях вспомогательных машин для подключения к контактной сети электродвигателей вспомогательных машин и электропечей их отключения от неё, а также автоматического вывода из цепи мощных электродвигателей вспомогательных машин пусковых резисторов. Для их включения не требуется сжатого воздуха, что особенно важно для пуска мотор-компрессоров. Контакторы включаются под действие электромагнитных сил, которые значительно меньше сил, возникающих под действием электропневматического привода. Поэтому такие контакторы используют только при небольших токах. Кроме того, для переключений в низковольтных цепях управления, обладающими большими индуктивностями, и в цепях управления по которым протекают большие токи, применяются низковольтные электромагнитные контакторы.
5.1.Электромагнитные контакторы мк-310 и мк-010.
Служат для управления вспомогательными машинами. На электровозах ВЛ11 применяются контакторы типа МК-310, а на электровозах ВЛ11м – МК-010.
Основные технические данные
Ток номинальный:
МК-310А (МК-010), А25
МК-310В (МК-010-01),А10
Раствор главных контактов, мм 30-34
Провал главных контактов, мм: 7-9
Нажатие главных контактов, кг1,8-2,7
Нажатие вспомогательных контактов, кг 1,5-2,0
Провал вспомогательных контактов, мм 2,5-3,5
Основные элементы:Две изолированные стойки 12 и 19 (рисунок 30), электромагнитный привод 10, 11, 9, контактная система 18, 20, 7,3,13,2 , дугогасительная система 14, 15,17,1 и блокировочное устройство (на рисунке 32 не изображено).
Электромагнитный привод: Привод имеет ярмо-основание 10 с круглым сердечником, на котором закреплена включающая катушка 11. Между стенками ярма шарнирно закреплен якорь 9 с противовесом. На якоре закреплена диамагнитная прокладка. Она исключает залипание якоря при выключении контактора.
Контактная система: Контактная система расположена на изолированных стойках 12 и 19. На стойке 12 закреплен кронштейн 18 неподвижного контакта. На нем закреплен неподвижный контакт 13, кронштейн имеет выемку под дугогасительную катушку 14 и верхнюю изогнутую часть, которая является дугогасительным рогом. Стойка 19 имеет две стенки. Вверху между ними закреплен кронштейн 20 подвижного контакта 2. Подвижный контакт 2 с держателем 6 и притирающей пружиной 5 расположен на изоляционном рычаге 7, закрепленном на якоре. Подвижный контакт 2 при помощи гибкого, медного шунта 4 соединён с кронштейном 20. Между хвостовиком рычага 7 и перегородкой, закрепленной между стенками стойки, установлена выключающая пружина 8.
Блокировочное устройство: При необходимости контактор дополняется блокировочным устройством (рисунок 32). Подвижные контакты 4 мостикового типа с притирающими пружинами 5 закреплены на кронштейне якоря, а неподвижные 3 – между стенками стойки 19.
Дугогасительное устройство: Аналогично по устройству контактору типа ПК. Состоит из катушки 14 и дугогасительной камеры 17. Катушка, в зависимости от типа контактора, наматывается из изолированного провода круглого или прямоугольного сечения и определенного количества витков. По этой причине контакторы не являются взаимозаменяемыми. Катушка имеет стальной сердечник 15, изолированный от катушки миканитовой втулкой, стальные полюсы с фибровыми шайбами. Камера трехщелевая, горизонтального типа с пружинной защелкой 21. Дугогасительный рог 6 камеры 16 расположен со стороны подвижного контакта и соприкасается с ним. Камера с двух сторон имеет стальныеполюсы 1.
Дугогасительные камеры контакторов типа МК-10 и МК-10-01 имеют деионные решетки.
Для включения контактора на включающую катушку 11 (рисунок 31) подаётся напряжение 50В. Якорь 9 притягивается к сердечнику ярма 10, главные 2 и блокировочные контакты, если они имеются, замыкаются.
Путь тока по контактору после включения: вывод дугогасительной катушки 14, закреплённый на кронштейне 18 (рисунок 31), витки катушки, главные контакты 2, медный, гибкий шунт 4, кронштейн подвижного контакта, закреплённый на стойке 19. Для выключения контактора включающая катушка отключается от напряжения 50 вольт и под действием выключающей пружины 8, которая разжимается, якорь 9 отпадает и силовые и блокировочные контакты размыкаются. Процесс дугогашения происходит аналогично контактору типа ПК.
| | Рисунок 30. Электромагнитный контактор МК-310. 1 – дугогасительный рог, 2 – подвижный контакт, 3 – кронштейн, 4 – гибкий шунт, 5 – притирающая пружина, 6 – держатель подвижного контакта, 7 – изоляционный рычаг, 8 – пружина, 9 – якорь с противовесом, 10 – ярмо-основание, 11 – включающая катушка, 12, 19 – изолированная стойка, 13 – неподвижный контакт, 14 – дугогасительная катушка, 15 – стальной сердечник дуг. катушки, 16 –дугогасительный рог, 17 – дугогасительная камера, 18 – кронштейн неподвижного контакта, 20 – вывод подвижного контакта. |
| | Рисунок 31. Электрическая схема контактора МК-310. |
| | Рисунок 32. Блокировочное устройство контактора МК-310 при выключенном положении (а) и при выключенном положении контактора (б). |
Данные дугогасительных катушек.
| Тип контактора | Количество витков | Провод |
| МК-310В | 172 | ПСД диаметр 2,1 мм |
| МК-10-01 | 172 | ПСД диаметр 2,0 мм |
| МК-310А | 76 | ПБД размер 2,06х5,03 мм |
| МК-10 | 76 | ПБД размер 1,81х4,7 мм |
Применение контакторов:
цепь мотор-вентилятора МК-310А (МК-10)К51
цепь преобразователяМК-310А (МК-10)К53
цепь мотор-компрессорМК-310В (МК-10-01)К55
Обозначение в схеме: за нормальное положение в схеме принято положение «Выключено». В силовой схеме контакты этого положения изображены разомкнутыми, а блокировочные в схеме цепей управления - замкнутыми.
| Схема цепей управления | Силовая схема. | |||
|
| - катушка вентиля | подвижный контакт | неподвижный контакт | |
|
| - блокировочные контакты замкнуты при выключенном контакторе |
| ||
|
| - блокировочные контакты замкнуты при включенном контакторе | |||
Основные браковочные размеры.
Раствор главных контактовменее 28 мм
Толщина главных контактовменее 3 мм
Смещение главных контактов более 2 мм
studfiles.net
Контакторы, блоки пускателей, реле.
Трафарет Visio Контакторы, блоки пускателей, реле...
Трансформация условных обозначений возможна через контекстное меню фигуры Visio путем включения-отключения функциональных символов и их комбинации и изменении типа контактов в таблице данных фигуры:
Контактор (пускатель).
Базовые символы условных обозначений:
Контактор однополюсный. Контактор двухполюсный.Контактор трехполюсный. Контактор четырехполюсный.
Для любого условного обозначения пускателя, через контекстное меню фигуры, можно показать или скрыть символы функции:
- контактора,
- автоматического отключения,
- полупроводниковый
- механической связи.
Например, для обозначения 3-полюсного варианта пускателя:
Пускатель трехполюсный. Контактор трехполюсный полупроводниковый.Контактор трехполюсный полупроводниковый с автоматическим отключением. Пускатель трехполюсный с автоматическим отключением.
В таблице данных фигуры, любой из контактов контактора (пускателя), можно изменить на нормально открытый или нормально закрытый.
Пример некоторых комбинаций для 4-полюсного варианта:
Примеры условных обозначений контактора (пускателя) с различными типами контактов.
Изменение условного обозначения пускателя (контактора) - видео:
Контактор (пускатель) реверсивный.
Контактор реверсивный двухполюсный. Контактор реверсивный трехполюсный. Контактор реверсивный трехполюсный с функцией автоматического отключения.
Для любого из условных обозначений реверсивного пускателя, через контекстное меню фигуры, можно показать или скрыть символы функции:
- контактора,
- автоматического отключения,
- полупроводниковый
- механической связи.
Пример некоторых комбинаций обозначения для 3-полюсного варианта обозначения:
Пускатель реверсивный трехполюсный с механической блокировкой. Контактор реверсивный трехполюсный полупроводниковый. Контактор реверсивный трехполюсный с функцией автоматического отключения.
Изменение условного обозначения пускателя (контактора) реверсивного - видео:
Контактор (пускатель) треугольник - звезда.
Условное обозначение контактора треугольник - звезда.
Для условного обозначения контактора треугольник - звезда, через контекстное меню фигуры, можно показать или скрыть символы функции:
- контактора,
- автоматического отключения,
- полупроводниковый
- механической связи.
Примеры условных обозначений контактора (пускателя) треугольник - звезда.
Блоки пускателей.
Через контекстное меню фигуры блока пускателя, можно переключить функции:
- контакторный,
- тиристорный,
- с автотрансформатором,
- шаговый
- общее обозначение.
Блок пускателей с автотрансформатором. Блок пускателей шаговый.
Блок пускателей (общее обозначение).
Для любого из условных обозначений блока пускателей, через контекстное меню фигуры, можно показать или скрыть символы функции: регулируемый и реверсивный, а так же изменить расстояние между выводами, например:
Блок пускателей с автотрансформатором регулируемый.
Блок пускателей контакторный реверсивный.
Блок пускателей тиристорный регулируемый реверсивный.
Изменение условных обозначений блоков пускателей - видео:
Блок пускателей звезда - треугольник.
Условное обозначение блока пускателей звезда - треугольник.
Реле перегрузки.
С помощью переключателя в контекстном меню фигуры условного обозначения реле, можно выбрать один из вариантов условных обозначений:
- реле с расцепителем максимального тока;
Реле с расцепителем максимального тока трехполюсное. Реле с расцепителем максимального тока четырехполюсное.
- реле с тепловым расцепителем;
Реле с тепловым расцепителем трехполюсное. Реле с тепловым расцепителем четырехполюсное.
- реле с тепловым расцепителем и расцепителем максимального тока
Реле с тепловым расцепителем и расцепителем максимального тока трехполюсное. Реле с тепловым расцепителем и расцепителем максимального тока четырехполюсное.
Изменение символа условного обозначения реле перегрузки - видео:
td-visio.ru














